Hammond Organ Sound Generator
If you're enjoying these pages and you
have an interest in hobby type electronics or repair jobs, you
might like to visit my other website www.usefulcomponents.com,
where there are details of some good radio kits.

Introduction
This document summarises the workings
of an instrument designed to reproduce single note audio outputs
which are very close to those produced by the early models of
Hammond Organ. The instrument as such is a prototype built on
matrix board and is for my own experimentation. There is an
exponential VCO CV input such that the instrument can be used
under the control of a MIDI analogue synthesiser controller. The
instrument is housed in a 4U 19" rack case. The different modules
will be described in the text.
Some History
Originally, the prime harmonics were
generated with 74HC4046 PLLs which were spot-on accurate but would
take some time to reach their final frequencies, especially when
running at low frequencies. They also limited the useful frequency
output range and I decided to dump them in favour of not quite
spot-on divided-down frequencies. It occurred to me that with a
limited number of gears and teeth on the Hammond tonewheel
generator, this might be authentic anyway. You can tell that the
harmonics are not quite locked by looking at the output signal on
an oscilloscope. With locked harmonics the waveshape is completely
still and identical on every repetition. With unlocked ones, the
waveshape "wibbles" slightly. Looking at a mechanical Hammond
output signal and comparing with a later electronic phase locked
one would be interesting. Maybe this could account for one of the
differences in sound quality of electronic versus
electromechanical Hammonds.
Originally the device was not intended to change frequency rapidly
and be a real CV instrument. The HF VCO was implemented to achieve
this and took some effort. Previously this was done with another
4046 PLL and could be locked to a CV VCO input over a limited
range of frequencies. This was changed because of fears over its
response time.
Another way to implement a similar circuit to vibrato 2 is to use
a
ring modulator fed with wideband quadrature shifted audio,
i.e. a baseband SSB generator.
Picture From The Archives of Front Panel Construction

HAM05 History
This was originally constructed using
Iabc max = 1.5mA and no pull-down resistors on the transistor
bases. This was noisy for two reasons. The CA3080's change in
input offset voltage over the full zero to 1.5mA control current
range is large and unpredictable. The max control current is now
150uA, and this reduces the amount of low frequency control noise
at the frequency of the LED switching. It was also found that
there were very short glitches on the control output logic. In
themselves these very short pulses are not harmful, but due to the
diode-OR type output arrangement, a very short negative glitch
would be amplified in time by the slow turn-off time of the
transistors without pull-downs. 10k pull-downs were added and HF
switching noise subsided considerably. The position of the 180pF
glitch smoothing caps is not ideal and would be different in a new
circuit, to equalise the rise and fall times. As built, there is
no physical room for changes in the circuit.
Archive Picture Of Inside Construction

Circuit Descriptions
Harmonic Generator
The principle of operation of a tonewheel organ is to have a
fundamental output frequency for each note to which you can add
upper and lower harmonics in varying amounts. This device uses a
high frequency square wave oscillator which is divided down to
provide the fundamental and even harmonics in square wave form.
The fundamental is nominally 0.5kHz. The prime numbered harmonics
are approximated by dividing down from the H.F. clock with
programmable dividers. The frequencies are thus not exact but are
very close. The remaining harmonics can be generated by using
dividers from the prime numbered harmonics. Note that because of
this, the "prime numbered" harmonics are not necessarily really
prime, but often multiples of them to facilitate this dividing
method. e.g. the tenth harmonic is generated from a divider, and
the 5th harmonic is then obtained with a simple flip-flop divider
from the 10th harmonic. These square-wave outputs need to be
filtered to obtain sine waves. Switched capacitor low-pass filters
are used to do this. The clock inputs of the filters are driven
from one of the high-frequency divider outputs of the VCO. The
particular divider output used is chosen based on getting the
corner frequency close to the fundamental of the particular signal
being filtered without causing too much attenuation. As the filter
corner frequency changes with the clock inputs, the filters will
track the input signal and maintain a constant output level and
filtering relationship.
The sine wave outputs generated can be added together as desired
using front panel level controls, in a similar way to that
possible using the drawbars on a tonewheel organ. The front panel
controls also have voltage control inputs for each harmonic,
allowing harmonic levels to be varied by an ADSR unit, or some
other control voltage source.
Vibrato Unit
The vibrato unit in the original A-100 organ is based on a
capacitive pickup which rotates inside a screened box around a set
of stationary capacitive pickup points. The result is that audio
from each of the stationary inputs goes out to the rotating pickup
in turn. Also, the switching from one 'emitter' to the next is a
smooth transition; When the pickup is half way between the two
sets of emitter plates it will be picking up approximately one
half signal voltage from both. The emitter plates are connected to
a phase/delay line made of same valued Ls and Cs, a bit like the
very simple circuit model for coaxial cable. The connections are
made in such a way that when the scanner rotates, the pickup point
moves up and down this line. As the audio input is at one end, and
it suffers an approximate delay as it travels along, the pickup
point experiences what is analogous to audio "doppler shift" as it
traverses the line. So when the pickup point travels away from the
input, the frequency seen at the pickup is shifted downwards, and
vice versa. It is worth noting that the phase/delay line is
neither a true delay line nor a true phase shift. It is somewhere
between the two, having a delay component and a phase shift
component. The effect is rather like very dispersive co-ax.
New Vibrato Circuit
The original vibrato circuit has several problems. Probably the
most noticeable is the breakthrough of the switching signal from
the logic due to the offsets of the VCAs. Also the vibrato amount
is fixed. The new vibrato circuit adopts a different approach
which dispenses with the scanning method altogether. Each phase
shift element in the phase-delay line has a VCA associated with it
that varies the amount of phase shift that it contributes. By
varying the control voltage which is common to each VCA, the
phase-delay of the line can be varied from a minimum value to the
maximum value smoothly, at any rate desired. If more vibrato is
needed then more sections can be added to the line and the vibrato
amount varied by adjusting the amplitude of the variations in the
control voltage. When the control voltage is a maximum there will
be little phase-delay and this is equivalent to the scanner being
at the zero end of the line. When the control voltage is at a
minimum the phase-delay will be at a maximum and this is
equivalent to the scanner being at the far end of the line. This
gives you a similar style of operation to the Hammond vibrato; The
amount of frequency shift is proportional not to the magnitude of
the demand voltage, but to the rate of change of the demand
voltage. This is analogous to the Doppler shift of an approaching
ambulance being proportional to its speed of approach and not how
far away it first set off from. This circuit will not produce an
exact Hammond scanner type vibrato, but it is hoped that it will
be a more flexible and quieter circuit than the VCA scanner
circuit already implemented. It will be interesting to see what
the effect of the changing 'corner' frequency of the line as the
control voltage changes will be.
More Theory Of Operation
The phase shift of the phase shift circuit does not change
linearly with control current. It is an inverse Tan function which
approximates a 1/x kind of curve. A compensation circuit using a
VDR as one half of a pot was tried, to give a d.c. control
response that was approx 1/x. This suffered from offsets and
various problems and a squaring circuit was devised which
compensates quite well for the phase shifter response without the
1/x circuit pathologies. The chart below shows the overall
compensated response of a single phase shifter section. The
compensated response shows an s-shaped curve which is fairly
linear over the desired -20° to -140° range. The s-shape is OK, as
the resultant output frequency will go up as much as it goes down
when a sine or a triangle wave is applied. This is more important
than the ultimate linearity. You could even argue that a softer
response at each end would give a more realistic, violinist style
vibrato. Twelve sections have been implemented to give a total
phase shift of 4X360° at 1kHz which I think is certainly as much
as that available from the Hammond A100 L-C phase shift line.
There are many op-amps and OTAs in this circuit, but the
cost-conscious designer will note the remarkably low price of the
TL074 and the CA3080.

Detailed Schematic Descriptions
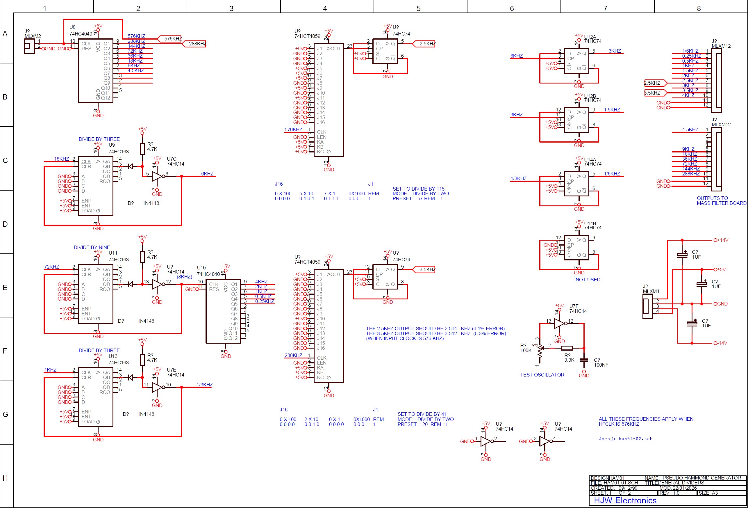
HAM01-01
Square Wave Harmonic Signal HF Clock Dividers PDF

This sheet contains all the dividers which generate the square
wave harmonic signals from the high frequency clock. When the high
frequency clock equals 576 KHz the fundamental output will be
0.5KHz. So for A440 output, HF clock must be 506.88 KHz. As the
maximum HF clock frequency is nominally 4MHz the highest note we
can get is about three octaves above A440. This should be
adequate. The dividers for 2.5 and 3.5 KHz outpus are non-integer
power of two numbered dividers and their output frequencies are
not exact. To get exact frequencies would require fractional
division of the input signal or a much higher frequency HF clock.
The errors are 1/60 of a semitone for 2.5kHz and 1/20 of a
semitone for 3.5kHz. 1/60th of one semitone is definitely close
enough. 1/20th of one semitone is close enough for my ear.
HAM02-01
Power
Supply Regulators PDF

A conventional transformer and straightforward linear regulators
are employed for the main PSU.
HAM03-01
Tracking Switched Capacitor Filters 1 PDF

HAM03-02
Tracking Switched Capacitor Filters 2 PDF

These sheets contain the tracking switched capacitor filters
which are mostly responsible for turning the square wave inputs
into sine outputs. The output signal from the filters is
low-pass filtered to remove as much of the higher signal images
as possible. The input signal to the filters is low-pass
filtered too, to avoid aliasing. The output adjustment pot
allows the output level from each of the filters to be
equalised, as the relationship between input frequency and
filter Fo for each filter is not exactly the same.
HAM04-01
VCA Sine Harmonic Level Controls 1 PDF

HAM04-02
VCA Sine Harminic Level Controls 2 PDF

These show the VCAs used to vary the contribution from each of
the sine harmonic generators. In hindsight there
is a better way to do this by varying the level at the
square wave stage before the tracking filters, where
distortion and noise is much less important.
The control voltages are designed to go from 0 to 5V and are
provided from a set of front panel pots or input sockets. The
sockets override the pots when a jack is inserted. The last
op-amp on HAM04-01 sums the current outputs from each of the
VCAs. I intend to re-wire the front panel such that if a control
voltage is inserted on a jack, it will feed not only to the
harmonic of that socket but all higher harmonics. This will
enable spectrally time variant musical voices to be produced,
without requiring an excessive number of patch cord splitters.
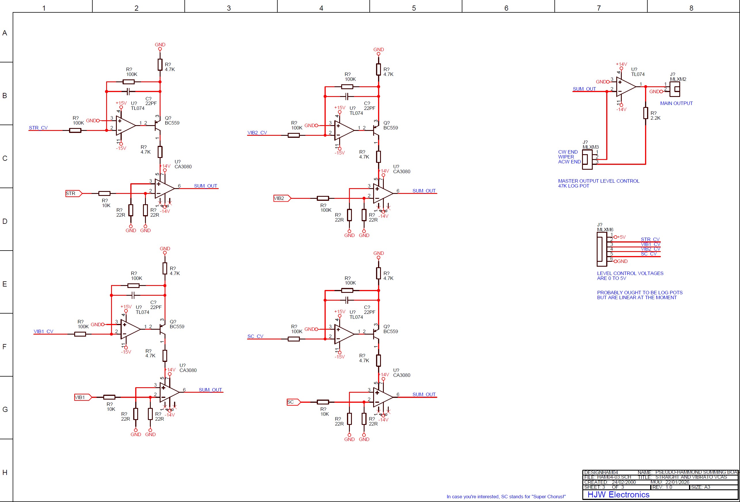
HAM04-03
VCAs For Voltage Controlled Vibrato And Chorus Level
Adjustment PDF

Four further VCAs vary the amount of output which is taken from
either the vibrato 1 circuit, vibrato 2 circuit, super chorus
summer or direct from the sum of the harmonic generators. Adding
both vibrato and direct paths into the output gives the standard
Hammond-like chorus effect.
HAM05-01
Vibrato Line VCA And LED Transistor Drivers PDF

This is the stack of transistors which drive both the LEDs and
the VCA resistor chains. The 10K resistors and 180pF capacitors
slew the voltage appearing at the VCA resistor inputs and so
reduce the amount of noise induced by the control input current
varying the input offset voltages of the VCAs.
HAM05-02
Vibrato Line Scanner Indication LEDs PDF

These are the LEDs which show the operation of the scanning
logic. The top three LEDs are not normally used. Correct
operation is shown by the light scanning from C0 to C28 and then
back to C0. The LEDs are only on the board and don't have front
panel repeaters. This is unfortunate. If there had been space on
the front panel, it would have looked very cool indeed.
HAM05-03
Vibrato Phase Delay Line Scanning Pickup VCAs PDF

This sheet contains the VCAs used to pick up the signal from the
points in the phase-delay line. The scanning logic generates a
travelling "1" which supplies a voltage at the top end of the
resistors. The weighting of the resistors causes the gain of
each VCA to increase and decrease as the 1 travels past the
lowest value resistor in the set for each VCA. The resistors
overlap so that as the gain of one VCA is decreasing, the next
one in the chain is already increasing. The current outputs from
the VCAs are summed in the last op-amp. Each preset pot is an
offset adjustment. The best way to set these is to listen
carefully to the output of the vibrato and adjust each preset
for minimum noise contribution. The noise caused by the offsets
can be minimised but not totally eliminated. Let's be satisfied
by calling it a musical feature of this particular unique
instrument. It sounds delightfully grungey.
HAM05-04
All-Pass Filter Phase Delay Line PDF

This is the phase-delay line. Each section is an all-pass phase
shifter where the mid point of the phase transition is at about
1kHz.
HAM05-05 Binary Counter Drive Logic For
Vibrato Line Scanning PDF

This sheet contains the logic for
generating the select signals which drive a set of VCAs. The
VCAs connect to the delay line at the pickup points and so can
be made to act rather like the scanner if driven in the right
order. This binary counter based circuit is fairly
self explanatory. One of the points to note is that this circuit
needs no special reset circuitry. There is no way this circuit
can get trapped in a disallowed state where it would need a
manual reset e.g. after some transient pulse. The more obvious
way to create a "travelling one" is with a string of shift
registers. But it is easy to see after some thought that this is
not as easy to reset, and special logic would be needed to
prevent a transient causing a "more than one travelling one"
scenario. Such digital logic course 101 caution is a valuable
general principle. A 74HC4046 VCO is used as the driving
oscillator, where the frequency is varied either on a front
panel control or a control voltage insert jack.
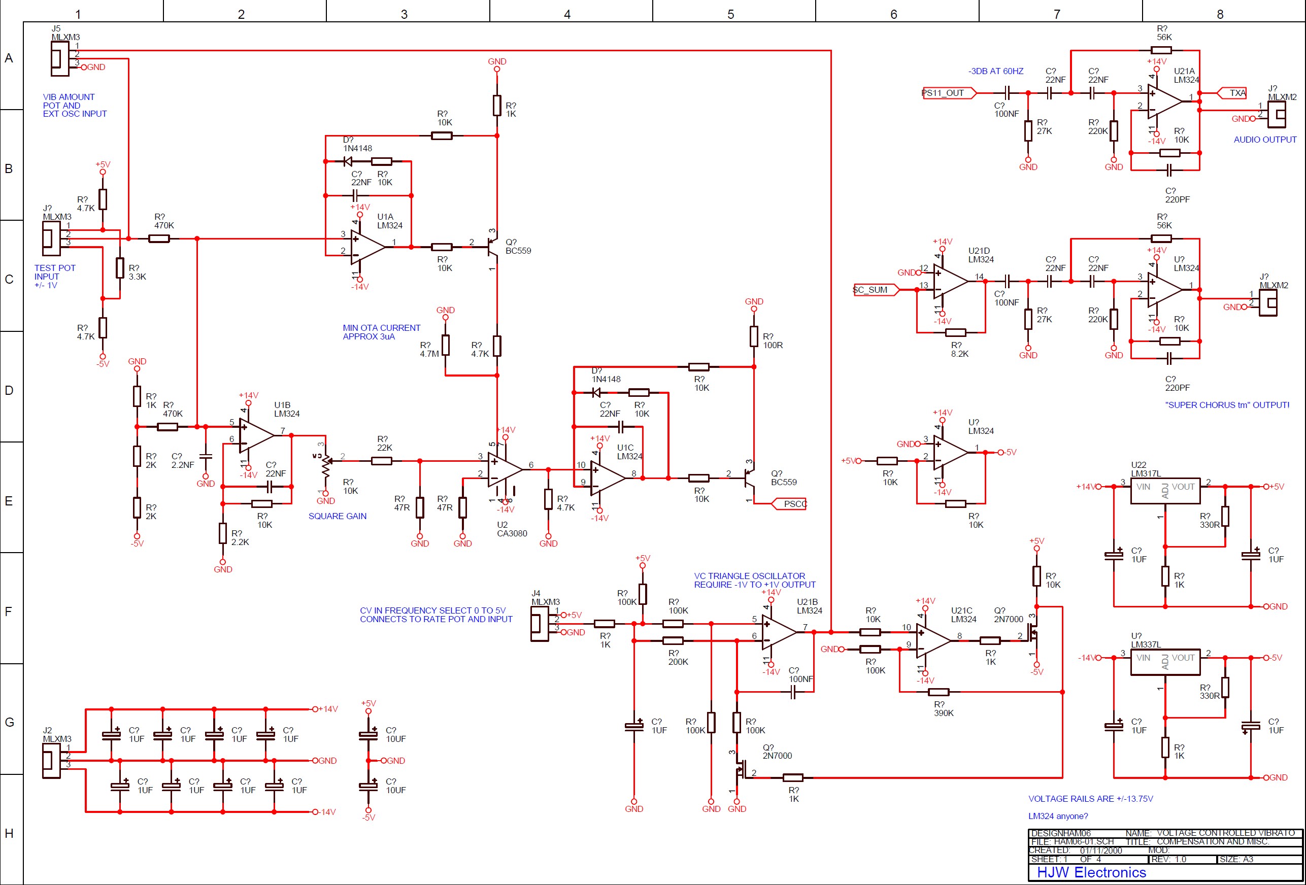
HAM06-01.SCH
Voltage Controlled Vibrato Input Compensation And Miscellaneous
PDF

The input voltage range for the vibrato demand is ±1V, so signal
sources may be d.c. coupled. The input demand voltage goes via two
routes. One is a buffer which feeds the variable gain input
circuit via the square gain pot. The other route feeds the current
source which actually sets the gain of the variable gain circuit.
The output from the variable gain circuit is therefore a current
which is proportional to one voltage multiplied by the other. As
both input voltages are directly proportional to each other, we
get a square law output current. The output compliance range of
the CA3080 is sufficient to simply put this current into a
resistor to get a voltage output. Another standard current
generator driven by this voltage provides the control currents for
all of the variable phase-shift sections. The 4.7MOhm resistor on
the compensation OTA sets a minimum current to avoid dropping down
to the cut-off condition. A standard adjustable regulator gives a
5V reference and an inverting op-amp provides a negative 5V rail
which tracks this. The output of the variable phase line returns
to this sheet and is fed to a 2-pole HPF with an Fo of 100Hz and
Butterworth response. This is intended to remove any feedthrough
of the demand voltage which can occur due to the change of offset
voltage of the OTAs with control current. If this feedthrough
turns out to be problematic, a higher order filter or a
cancellation scheme are possible solution candidates. The maximum
intended vibrato input frequency is about 30Hz but the circuit
should respond up to 300Hz or more, for effects purposes. The
diode feedback in the current sources is solely to stop the
op-amps saturating if the input demand signal is too large. A
triangle oscillator has been added to provide an internal linear
VCO to drive the vibrato. This has ±1V output and accepts the
standard 0 to 5V control voltage. Output frequency is about 1Hz to
30Hz.
HAM06-02.SCH
Voltage Controlled Variable Phase Shift Line Section 1 PDF

The max current into these sections is about 300uA each. The 4.7K
resistors on each phase shift section share the current more or
less equally. The top op-amp in each section is in a standard
all-pass phase shifter configuration with the adjustment being
provided by a voltage controlled resistor. The lower op-amp and
the OTA provide the VCR. 1M resistors set the minimum current
which in turn sets the minimum phase shift value. These resistors
also provide some of the roll-off at the top end of the s-shape
phase shift vs control voltage curve, and prevent the circuit from
floating off at minimum phase shift demand. The minimum current
setting reduces the operating current range of the OTAs hence
reducing the offset variation with control voltage. The negative
feedback around the lower op-amp buffer is strong to further
counter the variable offsets of the CA3080s. There are no offset
adjustments, with any control voltage feedthrough being tolerated
and rejected by the output HPF.
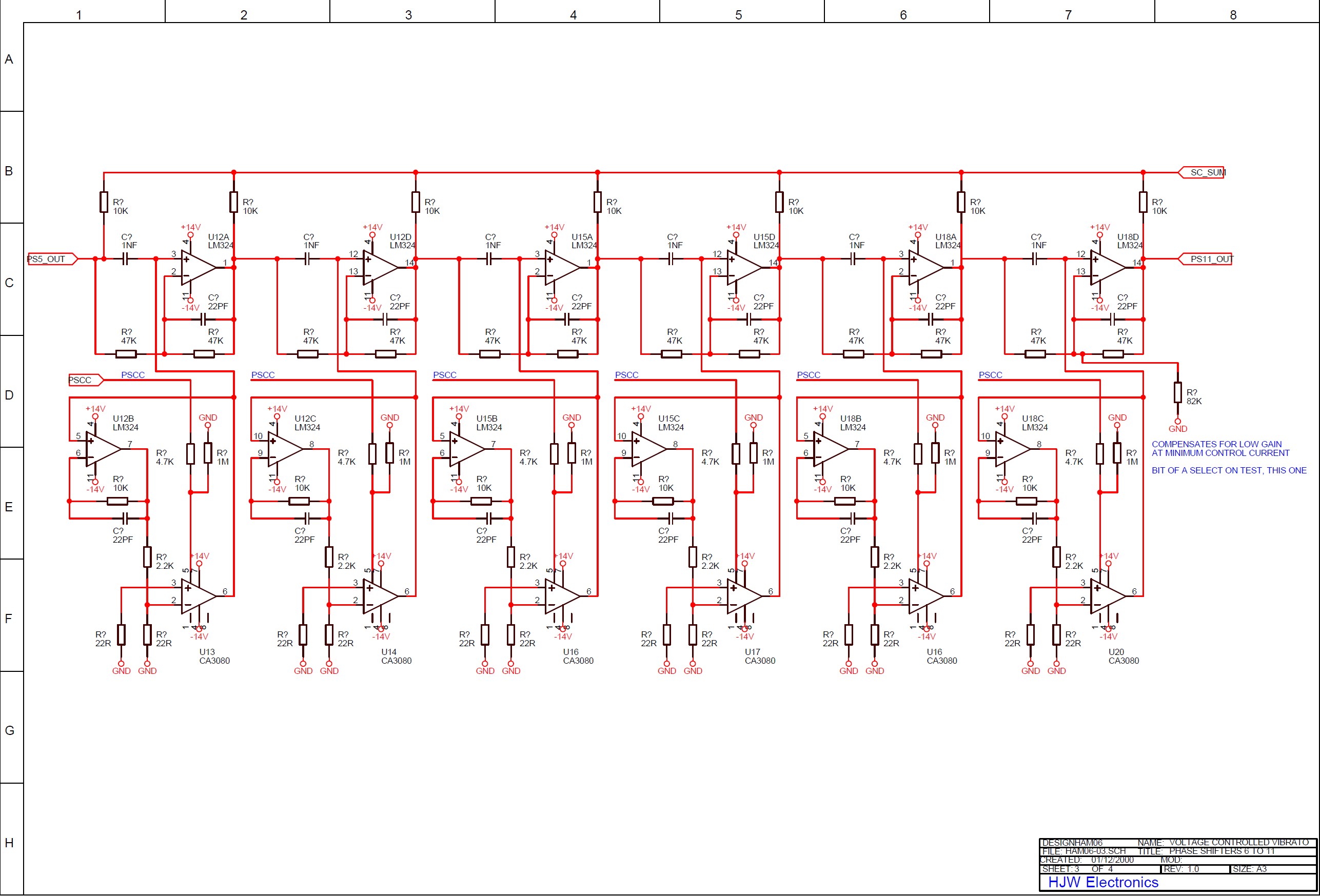
HAM06-03.SCH
Voltage Controlled Variable Phase Shift Line Section 2

This sheet is simply a continuation of the extraordinarily long
variable phase shift line.
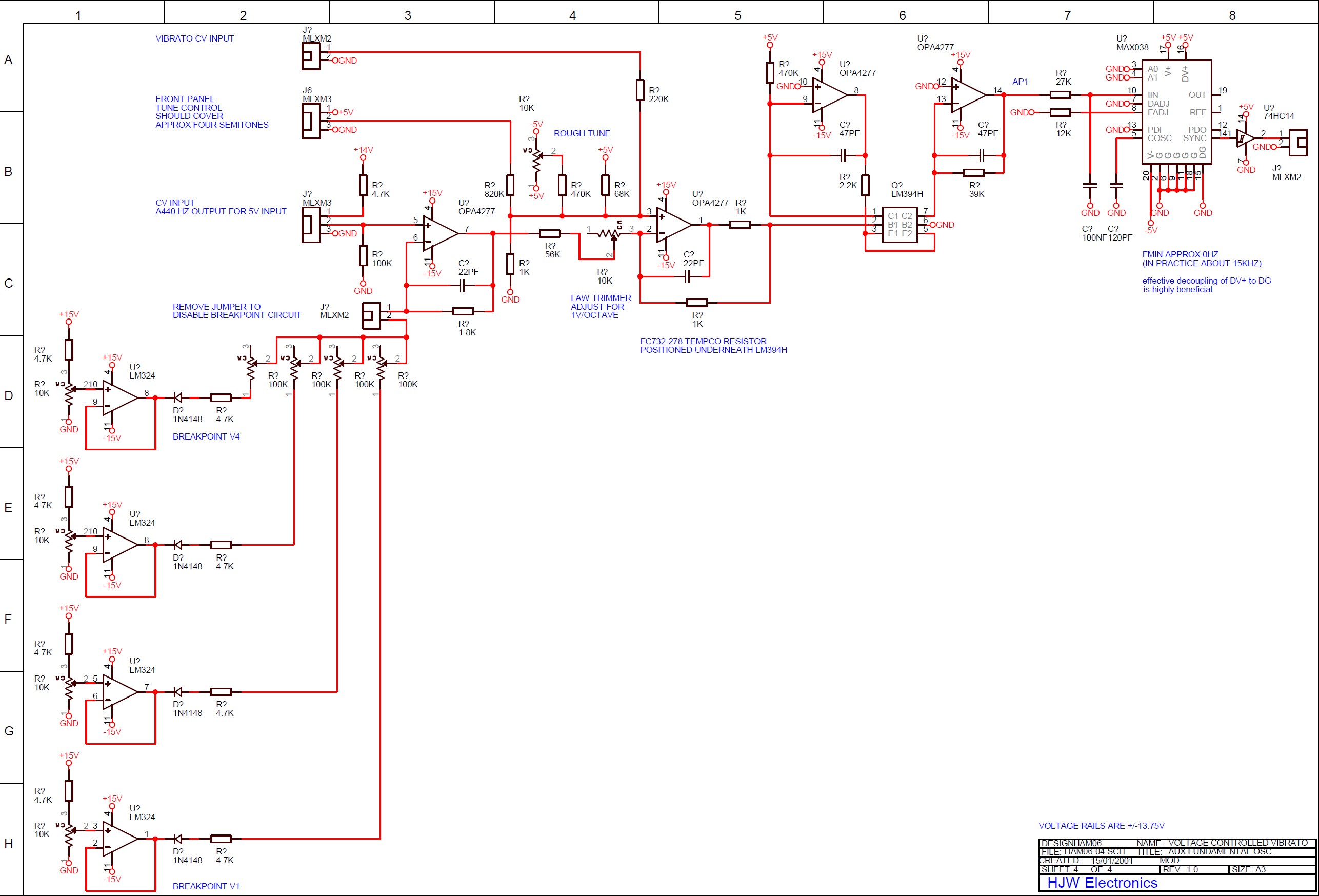
HAM06-04.SCH
MAX038 Linear High Frequency Oscillator PDF

The oscillator is a device made by Maxim. It generates the high
frequency square clock which is divided down to produce the main
output pitch of the whole system. A control current varies the
output frequency which is fairly linear, but needs correction with
the rather clumsy diode breakpoint circuit. A better than semitone
accurate linear VCO running up to 4MHz is difficult to make, but
since this project was completed a suitable circuit was eventually
produced. This can be seen in the arbitrary
waveform synthesiser VCO project.
Exponential Voltage Converter
This is a standard circuit which is adjusted for octave changes at
AP1 for 1V input changes with the diode breakpoint circuit
disconnected.
Diode breakpoint Circuit
This is needed to compensate for the kHz/Volt fall-off of the
MAX038 oscillator as the frequency increases. The adjustment
procedure is non-trivial, and rather tweaky. I have used HFCLK
frequencies for convenience. It goes something like this...
Turn all breakpoint voltage pots to maximum, and all breakpoint
gain pots to minimum effect.
Let everything warm up and adjust the exponential converter first.
Set CV = 0V and tweak the rough tune pot for 16kHz. 16kHz is used
so that the target frequencies are familiar binary multiples.
Check Fout at 1V, and reduce the first BPV1 to set it to 32kHz if
needed.
Switch to CV = 2V and turn up BPG1 so that Fout hits 64kHz.
Re-check 32kHz, and turn BPV1 up if needed to bring Fout back to
32kHz. Iterate these two steps for best compromise.
Turn to CV = 3V and check if it is close enough to 128kHz. It may
be (if so move on to higher CV, but if not then reduce BPV2 so
that it starts to increase.
Turn to CV = 4V and increase BPG2 so that Fout is 256kHz. Go back
to CV = 3V and increase BPV2 so that Fout is reduced back to
128kHz.
Check that Fout is still 256kHz at 4V and increase BPG2 if needed,
iterate these two steps for best compromise.
When the entire range to 4MHz has been covered, set front panel
fine tune to midway and adjust rough tune pot for A440 output with
CV = 5V.
Etc. Tweaky trim procedures like this, especially where one trim
interacts with another I generally deem unnacceptable. However, at
the time this was the best solution available to make it work. I
have managed to get sub 0.5% accuracy over the range doing this,
without going to too much trouble. This is 1/10th semitone
accuracy. 4 breakpoints were certainly sufficient. It is handy to
measure the breakpoint voltages as they are tweaked downwards so
that you are not tempted to turn the higher order BPV to a lower
voltage than the previous one.
Pictures
Hammond Organ Emulator Front Panel

The harmonic "drawbars" are across the top, with the corresponding
voltage control inputs for them underneath each manual knob. Do
you think there's room for the 28 vibrato line scanner LEDs along
the bottom somewhere? Hmm.
Lasagne Circuit Board Construction Inside

Archive picture showing the robust "Lasagne" construction
technique of piling the various veroboards on top of each other
separated by old Farnell bag insulating layers. HAM06 is visible
on the top layer of mince.
74HC4059 Divider And MF4 Switched Capacitor Filter Bank

Here's another ancient Kodak DC120 picture of the insides. I've
lifted out HAM06 and you can see the HAM01 divider board
underneath. This uses the 74HC4059 "divide by n" chip, and an
alternative to this nearly obsolete device is shown in the A440
oscillator design. The switched capacitor filter bank is
just visible on a smaller board near the back left.
Sounds
Spanish
Flea final version done on analogue synth with Hammondicon in
the lead
Casino
Royale
Tijuana
Taxi
Widor
Toccata Wedding Taxi Tune From Symphony No. 5 Done On The Useful
Components Hammondicon In Ambisonic Surround Sound
Henry's main email address:
Navigate
Up
Recent Edit
History
18-NOV-2002: page created, updated a little at some later stage
23-JAN-2026: major update, fresh page, html incantations, bigger
pictures