Graphical Waveform VCO Oscillator
If you're enjoying these pages and you
have an interest in hobby type electronics or repair jobs, you
might like to visit my other website www.usefulcomponents.com,
where there are details of some components for sale, and some good
electronics kits.
Graphical Waveform VCO Installed

Here
is the Graphic VCO installed in The
Sideboard Synthesiser.
Some History
Originally I intended to have
thirty-two faders. Once I tried fitting them on a veroboard,
thirty-two seemed rather excessive for the area available, so I
had to reduce to sixteen. This still allows generation of accurate
eigth harmonic which compares well with the Hammond's ninth
harmonic. A MAX038 oscillator plus breakpoint circuit as in the Hammond
Sound Generator was going to be my high frequency HF
oscillator solution. Good ol' Maxim seemed to be incapable of
producing any though, so I switched to a rather good
transconductance triangle oscillator circuit which just about
manages to get high enough in frequency with a clever
compensation. Also, I originally used a resistor string and a
switched system to interpolate between the fader voltages. This
required the clock to run very fast and was abandoned after a new
clockless linear interpolator was devised.
I made a second scanning board so that you can have two note
polyphony via two MIDI-CV cards. Both boards are now on a panel
and it's complete, tuned and tested. The raw output sounds
somewhat like a tonewheel organ, but it can provide a useful base
waveform for further modification.
Introduction
This document summarises the workings
of an electronic musical instrument which generates an output
waveform based on the graphical positional settings of 16 physical
linear potentiometers on a front panel. The position of each fader
represents the instantaneous voltage of the waveform at a given
point in the cycle of the fundamental frequency output. The
instrument is Moog style voltage controlled and so can be
connected to a proprietary Midi-CV converter. There are two
scanning oscillator boards to allow two note polyphony.
Circuit Descriptions
Faders,
Switching Logic And Analogue Linear Interpolator
waveform01-01.sch PDF

Fader Switching Logic
This sheet has the output connectors
carrying the voltage from each fader to the second scanning board.
The faders have each end of their travel connected to the +5V and
-5V rails, so that each fader selects a voltage somewhere between
these levels. 10uF capacitors on the wiper of each fader provide
noise decoupling and a reservoir. Each fader is fed into the
analogue switch bank. After reset, the switches both have "0"
input values and thus select faders 0 and 1. The signal levels
from faders 0 and 1 are fed through U7 and are then applied to
each input of the linear interpolator. Q3 of U1 rising edge
switches over the connections to each input of the interpolator
and latches the current value of U1 onto U2 outputs. At this
point, U2 would normally have registered the previous count, but
we have just had a reset so the outputs remain at zero.
On the next falling edge of U1 Q3 though, U1 count goes to 1. This
selects fader 2 and fader 1, with U7 in the correct sense for the
linear interpolator to create a ramp from voltage 1 to 2. The next
rising edge of Q3 sets U2 to value 1 which selects fader 3 while
U1 stays at fader 2, with U7 again changing state to switch the
outputs to the correct input of the interpolator. The result is
that the fader combinations 0-1 1-2, 2-3, 3-4, etc are presented
to the inputs to the interpolator on each half clock cycle of
HF_CLOCK.
Analogue Linear Interpolator
This involves a method of clockless
linear interpolation between the fader steps. The pairs of fader
voltages are presented at the two switch outputs in the correct
order i.e. 0-1 then 1-2 then 2-3 etc. The voltage difference
between these outputs represents a voltage proportional to the
slope between the two points. So if this voltage can be converted
to a bipolar current and fed into a capacitor, the circuit will
generate exactly such a straight line slope. The overall gain of
the interpolator depends inversely on the capacitor value and the
sample period, and directly proportionally to the voltage
controlled current source transconductance. This means that the
output amplitude would normally reduce as the frequency increases,
as the integrator naturally reduces output at -6dB per octave.
This is cleanly compensated for by making the current source from
a transconductance amp and increasing the programming current
along with the oscillator CV and the tracking filter current
drive.
The circuit implementation is a CA3080 operating in the linear
region. The differential input controls the magnitude and sign of
the output current and hence the voltage slope between each fader.
The programming current increases the gain of the integrator as
the sample period decreases and thus keeps the output amplitude
constant. The 1M feedback resistor gives some stabilisation of the
DC operating point. The offset contol on the inputs is best used
to adjust for minimum offset at highest programming current. The
offset contol on the output is used to compensate for leakage
currents that cause the output to drift off at low programming
currents. The input balance control allows the differential
pot-downs to be set exactly equal so that square wave outputs are
square and don't have ramps instead of flat tops. This is set at
A440. The 10M resistor sets the waveform droop rate and is visible
at very low operating frequencies. The output is DC coupled into
the tracking filter minimising signal droop.
Design Notes
You really do need these offset tweaks;
There is no other way to do it. The FET buffer is essential and
probably better than using a FET op-amp as there is minimal
leakage and it is fast. If you use an LM13700 in this position,
the on-board Darlington buffer takes too much input current and
the corresponding output offset adjust resistor has to be too low
value and makes the output droop. Also if you try compensating for
offset changes by using two LM13700 sections with the inputs wired
inversely, and take the output difference, you find that...
1) The offsets of the two common die amps do not behave the same
way at all.
2) Tweaking the offset of one amp makes the other offset vary
radically. This is not useful.
I found this property most weird, and was convinced I had a wiring
error. After extensive checking and getting desperate I rebuilt
the circuit on a separate piece of board. This gave excatly the
same result. I'm still not sure what was going on here as it seems
improbable, but then there are no Nat Semi application circuits
with offset adjusts on LM13700s. Hmmm, makes you think.
LM394 1V/Octave Exponentiator, Regulators and Current Sources
waveform01-02.sch PDF

This page has the usual exponentiator circuit and voltage
regulators. The voltage output from the exponentiator also drives
a current source which alters the cutoff frequency of a voltage
controlled filter. The current gain of this circuit and the filter
components are chosen such that when all the faders are set
alternately at opposite ends, the filter is just beginning to roll
off the output. Setting like this allows the full bandwidth of the
desired output to pass while providing maximum attenuation of the
the higher sampled images of the signal and any clock feedthrough.
A second current source drives the linear interpolator. Two
separate current sources are needed for the tracking filter and
linear interpolator because the different transconductance amps
have different bias architectures. The current inputs sit at
different voltages and will not current share.
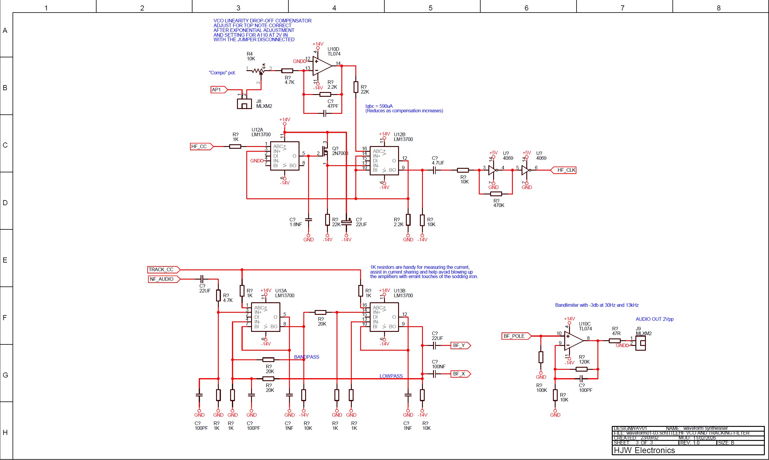
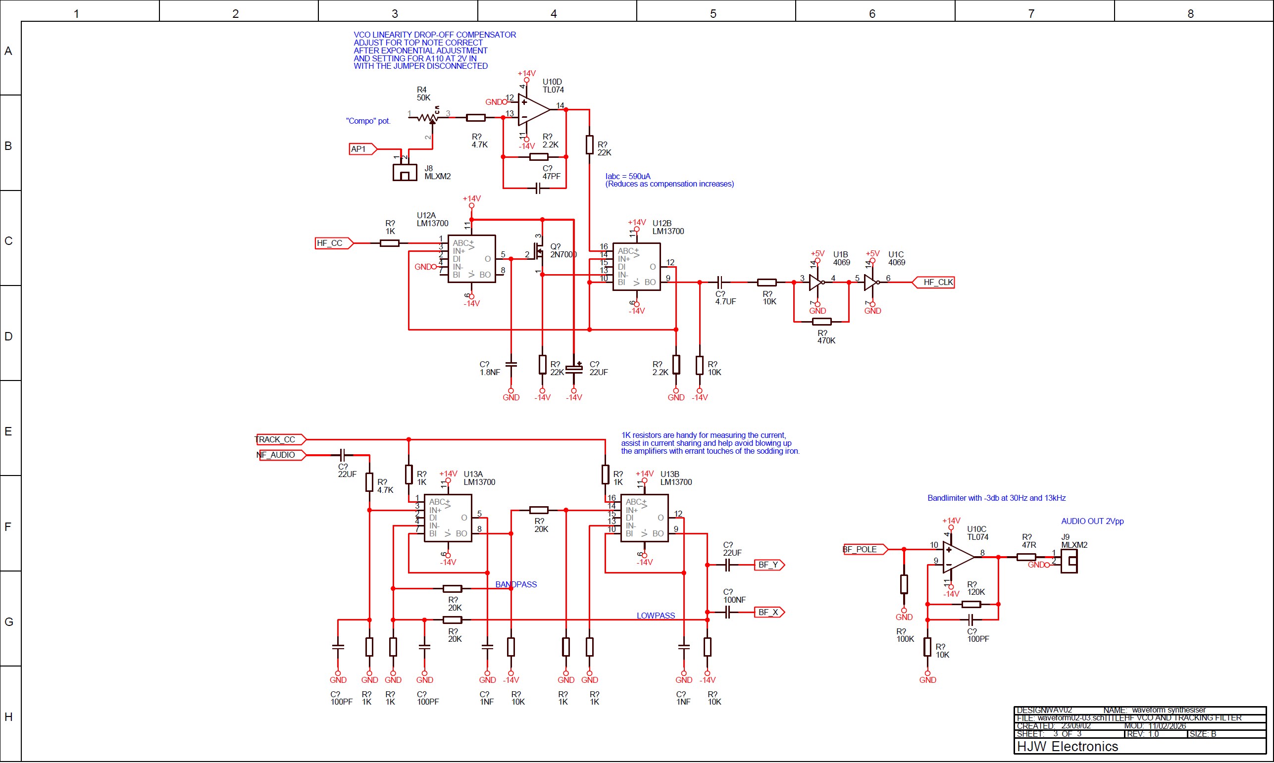
Compensated
HF VCO And Tracking Filter waveform01-03.sch PDF

This sheet has the high frequency VCO and the tracking filter. The
VCO is quite clever using both sides of a dual transconductance
amplifier in saturated mode. Amp 1 is current saturated either
high or low and hence the output ramps up or down at a speed
dependent on the programming current. Amp 2 forms a comparator
whose hysteresis and so the output amplitude is set by the
programming current and the output resistor. This programming
current would normally be fixed. All comparator type oscillators
of this type suffer from a linearity drop-off at high frequency
due to the fixed delay in the comparator. Here I reduce the
amplitude of the output, and hence increase the frequency at the
high end, by reducing the AMP2 programming current linearly with
the linear CV voltage. This compensates very well and the "Compo"
pot is normally adjusted to bring the frequency up to the desired
output at CV=9V and then tweaked in conjunction with the rough
tune pot for good linearity compromise.
Using a FET buffer rather than the on-board Darlington is
essential to maintain good linearity at the low end, otherwise the
duty cycle and frequency goes bad due to the Darlington buffer
input current pulling the voltage on the cap towards -14V.
If the duty cycle of the HF oscillator is poor this is manifested
as wild variation of the output offset voltage when the waveform
is adjusted on the faders. Good oscillator duty cycle is
essential. Offset variation with control current/frequency can be
reduced to less than 2Vpp over the whole range of CV = 0 to 9, so
there should be no danger of hitting the rails. The tracking
filter provides some gain for the approx 150mVpp output of the
interpolator and the low input impedance of the filter is why I
didn't AC couple between these two stages. The offsets are small
enough and the gain of the filter low enough so that the DC offset
isn't amplified too much.
The tracking filter is standard design from the Nat Semi
application sheet. The two 100pF caps on the input are just to try
to filter out the small glitches that are still present on the
signal from the interpolator section. The output of the filter is
AC coupled into a final op-amp output stage which has 6dB/octave
HPF at 30Hz and LPF of 16kHz
Design notes
The tracking filter circuit has a nominal Q of 1/root2, i.e.
Butterworth response. If we were feeding a normal staircase DAC
waveform into it we would want a bit more Q to create something
close to the reconstruction transfer function required. As we have
got the linear interpolator it seems intuitive that we need less
Q, so I have left the filter Q as is, pending further thought on
the issue.
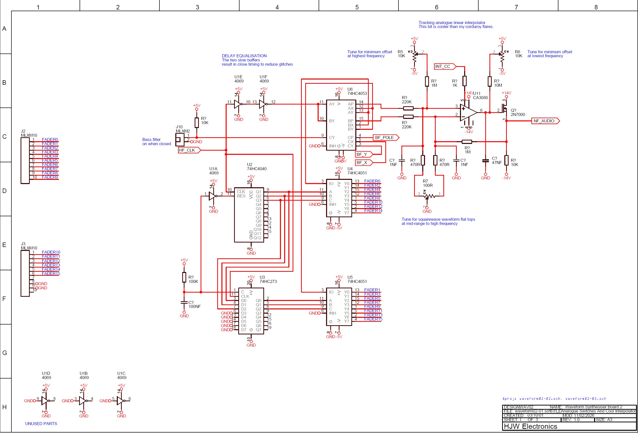
Second Scanning Board
Switching
Logic And Linear Analogue Interpolator Board 2 waveform02-01.sch
PDF

This is a repeat of waveform01-01.sch without the faders
1V/Octave
Exponentiator, Switching Logic And Analogue Linear Interpolator
Board 2 waveform02-01 PDF

This is a repeat of waveform01-02.sch without the voltage
regulators.
Compensated
High Frequency VCO And Tracking Filter Board 2 waveform02-03.sch
PDF

This is a repeat of waveform02-03.sch.
Sounds
There's a bit more on sounds lower down
the page.
I'm sure that many people have built designs such as this before
and been a bit disappointed when they set up the faders or pots to
give a violin or clarinet waveform out of an old text book and
found that it sounded nothing like it. It just goes to show that
real instruments and interesting synth sounds have complex dynamic
waveforms with constantly changing spectra. What I've made here is
a time domain tonewheel organ without the tonewheels. You draw a
waveform rather than altering harmonic drawbars. Still, not to be
in any way downhearted, there's nothing wrong with having two more
sources of Hammondesque sound. Also, with a selection of VCFs and
other standard modules yet to come, I have a couple of highly
flexible waveform VCOs here.
The second board is identical to board 1 but it has no faders on
board and no reservoir caps. A wire bus on Molex headers links to
the fader voltage outputs on board 1. The completely independent
oscillator on board 2 reproduces exactly the same waveform as
board 1 but at a different frequency. This will be quite unlike
playing two notes on a single Hammond where the additional
frequencies added by the second note played are still locked to
the main synchronous motor. It will be rather more like playing
one note on one Hammond and playing another on a separate organ
which by the miracle of imagination is plugged into a generator
running at a slightly different mains frequency. I will be able to
decide how much difference by adjusting the delta tune knobs on
the MIDI-CV converters.
Oscilloscope Pictures

Originally I was using a Scopex 4D10A while making this device.
Here it is showing a deliberately approximate sine wave.
Gratuitous Sidetrack 1
Ah, the Scopex 4D10A! (the one with the green LED power indicator
instead of the earlier 4D10's neon) Bought for the rather
excessive price of £90 from Diverse Devices in Southampton in 1990
it actually has served me flawlessly since then. As the guy in the
shop (Bob Pease style wild beard, soldering iron, pipe, slightly
grumpy monosyllabic, sandals) pointed out, "At least it's all
solid state so you won't have valves burning out, you won't get a
hernia moving it, and there's no valve sockets to go scratchy
weak-sping contact on you." He was right. The 4D10A's white screen
printing on the front panel is fine, but it's rather a shame that
the brown (?) anodised aluminium background has faded to almost
the same colour of off-white. The 4D10 and 4D10A are a prime
examples of economy engineering and features, providing a nice
stable dual trace 10MHz scope with absolutely everything else
stripped off. XY facility? No. Just bung a 4mm socket X input on
the back panel and advertise a separate X amp module that no-one
ever buys so you never have to actually make it. Switchable
trigger between A and B? No, you have to swap the probes over.
Anyway...
Gratuitous
sidetrack 2

I was
gifted a Telequipment D83. Here you can see the output of the
switching matrix using the original attempt at using 8 stage
switched linear interpolations. I was using this oscilloscope
for a while before a self-imposed disaster struck.

My, what a big screen you've got. You can see that I've got the
back panels off of the D83. Here comes trouble!
Staircase Front Panel Output With HF Clock Output On The Lower
Trace

Here's a less ancient picture showing the front panel stepped
output and the HF clock
Stepped Digital Style Waveform And Subsequent Filtered Audio
Output

The stepped waveform and the final audio output. Changing the
waveform changes the average DC content of the waveform, so there
can be large low frequency output swings when making adjustments.
Staircase Type Waveform And HF Clock With Graphical Fader
Positions Visible

It is immense fun watching these locked traces while moving just
one of the faders and seeing the top of what would normally be a
sample and hold voltage level move independently.
Audio And Frame Sync Output

The frame sync output allows you to trigger on the positive edge
and always start your trace at the beginning of the waveform
entered on the input panel sliders. I have actually used this to
adjust the output waveform to copy one that was printed onto a
transparency placed in front of the oscilloscope screen. In that
case, I was trying to create a basic brass instrument waveform.
Some use of the non calibrated timebase and attenuator controls is
required to make that work.
Construction Pictures
Board 1 Showing The
Waveform Sliders

The waveform synth board here is under construction and still has
the resistor string interpolator schemes which you can just see on
the working schematic diagram.
Board 1 A Bit Closer In

I try to use colour coded wiring where possible, so the various
inputs and outputs from each potentiometer cycle through the
resistor colour codes. You might be surprised that you can create
nice sharp, non-ringy edged staircase outputs with such a rats
nest. You just have to think about where the currents are going,
and keep the loops small. Appearances can be deceptive.
Solder Side Of Board 1

Can you see the SMD 10uF ceramic reservoir caps? No, they're too
small. There's no room for the Molex headers on the other side
either. I had to solder them in on this side or they would clash
with the front panel.
Both Boards On The Completed 3U Panel Viewed From The Top Side

The faders now have the luxury of having actual knobs on.
Front Panel Detail View

The unmarked output sockets on the left are HF clock outputs. Two
toggle switches change the oscillator rate from normal musical
pitch range to super-slow range for possible use of the staircase
output to create sequencer style pitch changes.
Scanning Board 2 And Front Panel Wiring From The Rear

You can see the LM394 dual logging transistor with gold plated
legs on in the fancy TO-35 6 leg can. They were still
available when the DIL package version seemed to have disappeared
from production. I still have a pretty large bagful for
emergencies.
The Graphical Waveform Oscillator
From A 2026 Perspective
I really made a second scanning
board? Yup. I had to give it a try because it was clearly possible
to do it. There are some weird effects that might be possible with
that. Using slow mode on the left hand toggle switches allows you
to use this machine to create changing voltage outputs that could
be used to control the pitch of another VCO. Then you could add in
the second output from this system to the same control voltage
running at a slightly different rate. The result would be a long
pitch change sequence.
There are two vibrato CV inputs that I can see on the front panel.
I've not mentioned them elsewhere. These sum into the HF
oscillator control voltage in a bipolar manner.
Have you used it in any actual tunes? Yes, it's the main brass
lead in the following UHJ ambisonic surround encoded rendition of
South
The Border, Tijuana Synthesiser Style. There's a lot more
going on in that patch, and this VCO was just used to create the
basic waveform. Creating acceptable brass voices in analogue is
very hard. It's still hard in FM synthesis as owners of DX7s will
know. Modern full depth sampling synths do a good job if you use
the patch appropriately.
That tracking linear interpolator is cunning stuff. There are
better transconductance amps than the CA3080 to use, but it served
at the time. I've got a discrete version on the back-burner. It
would have been easy in the early days of CD players to used a
fixed version of that to turn the sample and hold output into a
triangle shape and much reduce the requirements for the analogue
reconstruction filter for the 44.1 kHz sampling rate. Maybe
something like that was indeed used.
The
saturated mode HF oscillator isn't bad either, and you could
probably do better using discretes.
And Finally...
The best
analogue synth brass patch that I ever heard anywhere
was on this dodgy version of The
Wombles Theme Tune.
Henry's general email address:
Navigate
Up
Recent Edit History
04-OCT-2001; First draft
11-OCT-2002: More info having built first proto
03-JUL-2003: Finished
05-OCT-2019: Web friendly meta data edits
12-FEB-2026: major update, new and bigger pictures, html
incantations