Dual Analogue Frequency Shifter
If you're
enjoying these pages and you have an interest in hobby type
electronics or repair jobs, you might like to visit my other website www.usefulcomponents.com,
where there are details of some components for sale and good
radio kits.

Introduction
This document summarises the
workings of an analogue based frequency shifter for musical
electronic effects. It is not intended to provide a pitch shift
in the usual sense of frequency multiplication, like speeding up
a tape, rather a genuine frequency addition. As such, it will
not sound harmonically accurate for anything other than very
simple sounds shifted over small ranges. This is intentional for
this particular effect. Effectively, this is a suppressed
carrier SSB single sideband generator where the carrier
frequency can be reduced all the way down to zero Hz, and to
negative frequencies.
History
Back in 2001 or so I thought I'd
make one of these because I'd always wanted to. At that time I'd
never heard of the 1974 Bode/Moog design, though inevitably this
ends up being quite similar in terms of functional blocks. When
I was introduced to the Bode design around 2002 I saw that it
had certain advantages over mine, mainly the ability to produce
up and down shifts simultaneously and have a bipolar linear CV
voltage shift up and down alternately. The most recent
incarnation is described here.
Circuit Descriptions
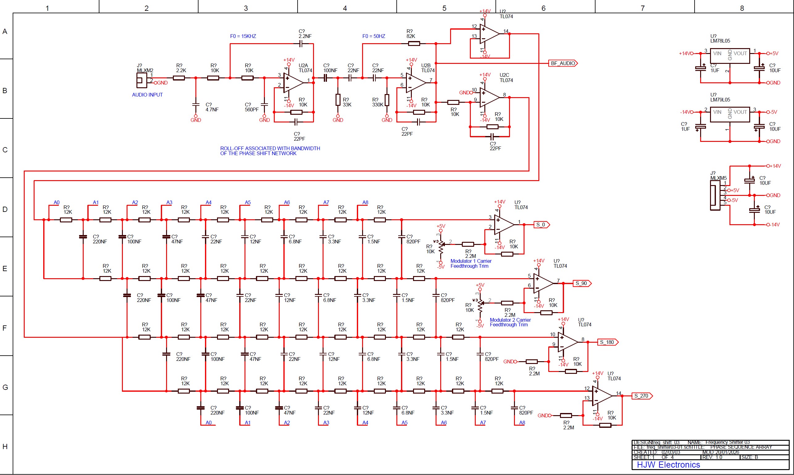
PDF
of Input Filter and Phase Sequence Network freq_shift03-01.sch

This sheet starts with an input filter network. This is two
three pole bandpass filters with the HPF Fo about 50Hz and the
LPF Fo about 15kHz. This limits the input bandwidth to the phase
sequence array, which can produce 90° phase shifts only over a
limited bandwidth. The array is driven with a true and inverted
signal, and the array outputs are buffered to feed the following
circuitry. The phase sequence array itself has a gradual -4dB
dip mid-band and the input filters partly compensate for this.
The exact values of the capacitors are not critical but each
value set should be matched to 1%.The S_0 and S_90 output
buffers provide convenient input points for the carrier
feedthrough trims. +/-5V 100mA regulators provide local voltage
references.
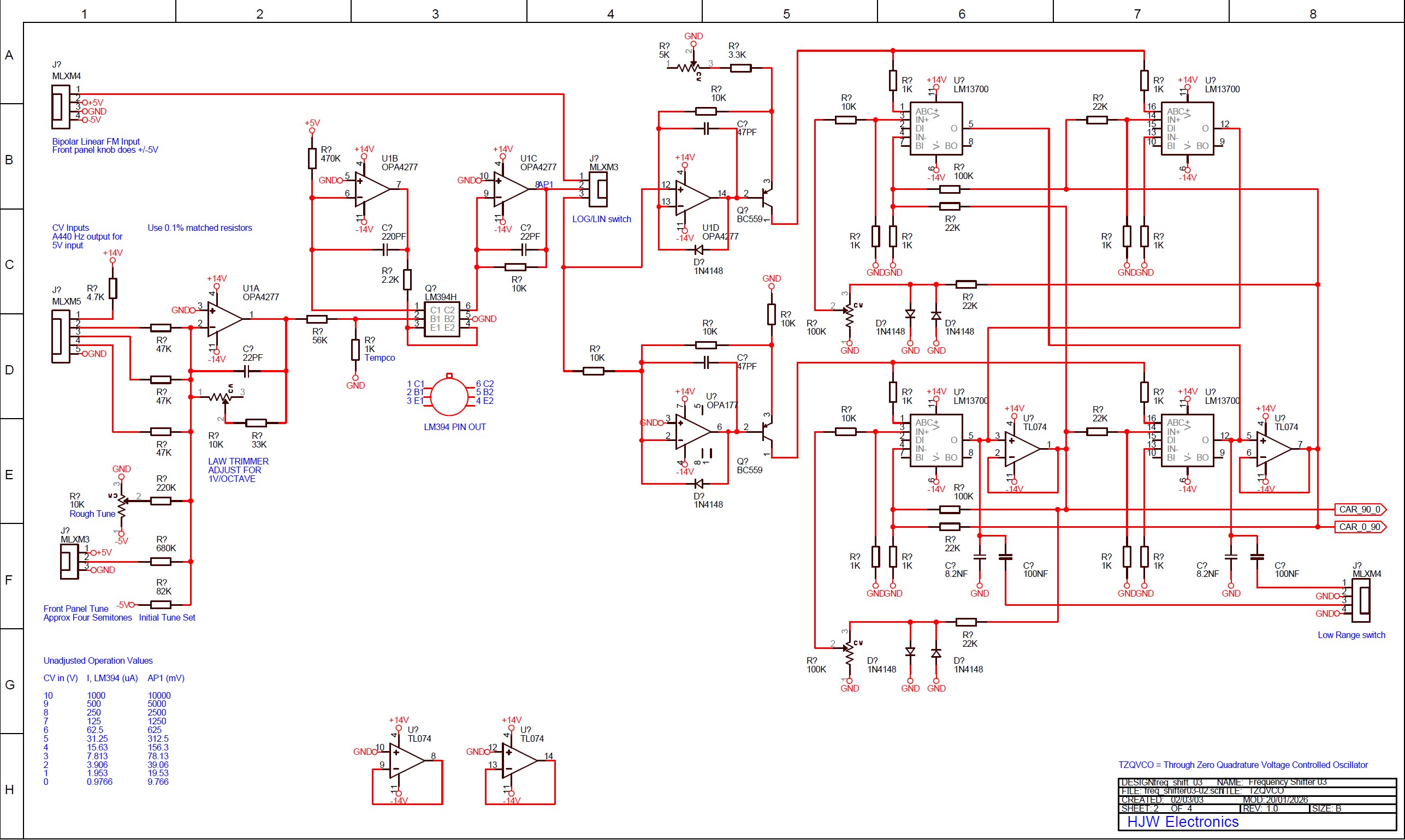
PDF
of Through Zero Quadrature Output VCO, CV Exponentiator and
Current Sources freq_shift03-02.sch

This sheet starts with a control voltage exponentiator which is
a standard 1V/octave type as seen on other designs. This is
followed by a quadrature output VCO which provides both positive
and negative output frequencies depending on the polarity of the
control voltage. It provides a function that has traditionally
been implemented in the Bode/Moog frequency shifter by using a
fixed BFO at 20kHz and a variable sine oscillator going above
and below 20kHz, both feeding into mixers. This new circuit
reduces the number of oscillators to one, and uses no mixers. As
a result the output has fewer spurious harmonics and no
unharmonically related harmonics, resulting in a cleaner output
overall.
Circuit Selling Features For
The TZQVCO
Uses only completely standard,
cheap, multiple source, non-obsolete
components.
Only minimal and easy trimming is required with no interacting
trims.
Zero CV input results in guaranteed zero Hz output, dependant
only on well controlled op-amp offsets, rather than a front
panel adjust to zero beat two oscillators running at 20kHz.
No possiblility of oscillators 'locking' when close in
frequency.
Typical 40dB carrier to next largest harmonic ratio, and no
non-harmonically related mixer image outputs.
TZQVCO Circuit Operation
The two lower transconductance
amplifiers form a standard double integrator bandpass-lowpass
filter as shown in the Nat Semi data sheet for the LM13700.
These lower TAs are active for positive control voltages, and
the upper TAs are effectively turned off by being fed no bias
current; These play no part when the CV is positive. The TL074
op-amps are merely buffers to enable easier choice of resistor
values on the TA inputs and to make sure that the integrator
capacitors are not loaded excessively. The resistor values set Q
to be >1. Feedback from the bandpass output to the
non-inverting input via the diode limiter provides feedback to
make the filter oscillate. Adjusting the trimmer gives output
amplitude trimming and allows the drive to the diodes to be set
to a level that ensures oscillation but minimises distortion.
This fairly standard configuration gives quadrature outputs from
the two buffers with the highest distortion product about 40dB
down on the fundamental.
For negative control voltages the upper TAs are fed bias current
and the lower TAs are shut off. The upper TAs work in exactly
the same way as the lower ones but they are cross connected to
the inputs and integrator caps. In this way the in-phase and
quadrature outputs are reversed for negative CV, thus creating
an inherently smooth transition to what can be considered to be
a negative frequency. In operation, viewing the outputs on an
X-Y trace the circular rotation of the dot becomes slower as the
CV is adjusted to near zero and then reverses direction
perfectly as the CV goes negative, without any unwanted crossing
of the circle or drifting off beyond the circle. This is true
provided that the transition to -ve CV does not take many
seconds.
The two current sources are fairly self explanatory, with the
upper source operating for -ve CV and vice versa. The gain
trimmer on the upper source allows the oscillator to be adjusted
such that a given -ve CV gives the same frequency as the equal
magnitude +ve CV. This compensates for differences in Gm of the
two separate dual TA packages. The diodes across the op-amps
avoid heavy output saturation when that source is turned off.
Low Vf Schottky diodes are better in this application.
Both oscillation modes need to be trimmed to give equal output
amplitude using the diode limiter drive trimmers.
A front panel switch selects LOG or LIN CV and a range switch
reduces the oscillator frequency when closed. For +/-10V linear
CV the oscillator should give about +/-10kHz.
This was published in Electronic Design News in January 2004. I
received a cheque for $100 USD. Fab!


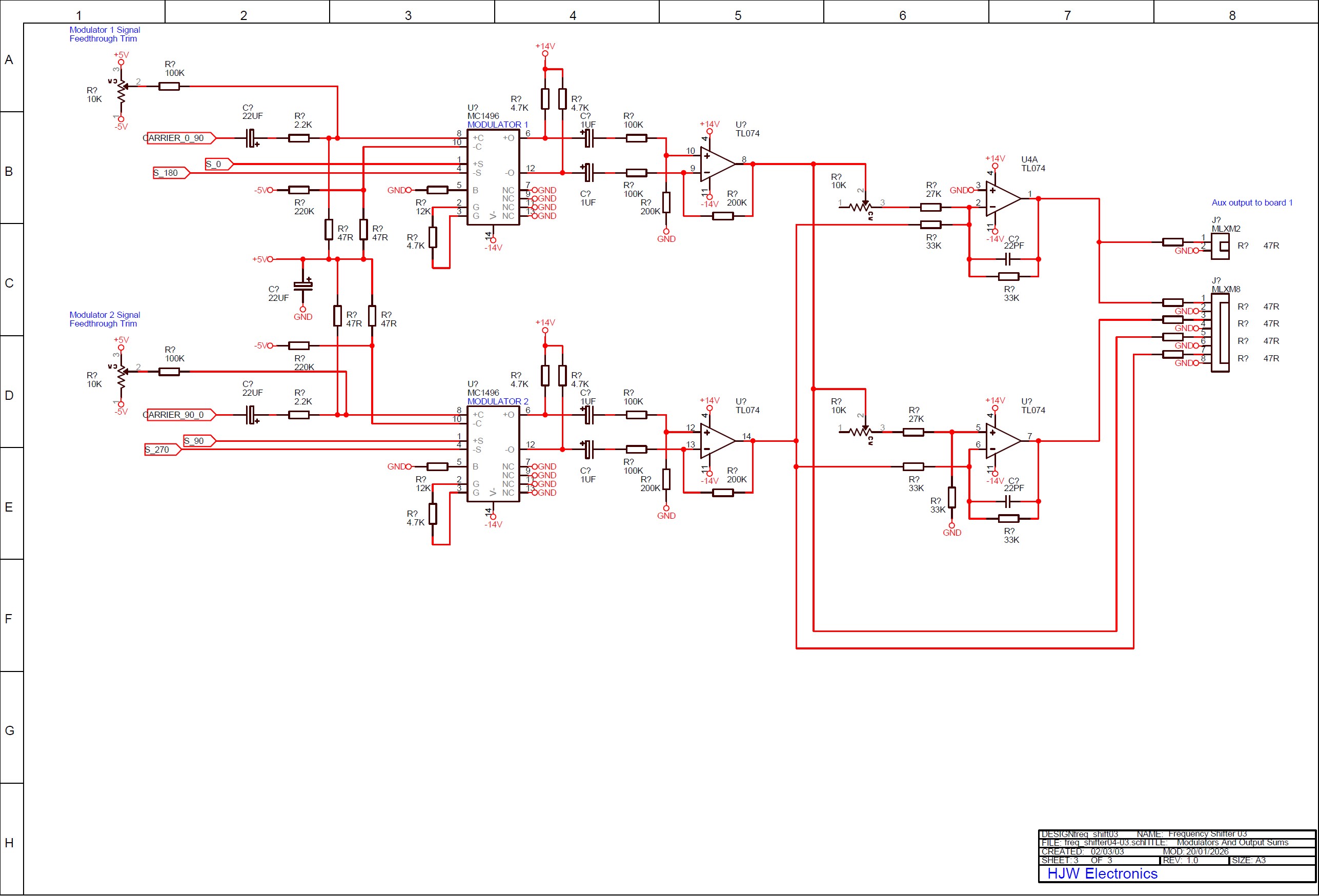
PDF
of Balanced Modulators, Output Sum/Difference and Duo-Trio
Summing freq_shift03-03.sch

Here we have the modulators fed with the audio and carrier
signals. The output of the oscillator is so-called carrier
because this circuit is identical to that used to create RF
sideband signals, only the RF carrier frequency is actually in
the audio band in this case. The carrier signal is potted down
from 2Vpp to about 20mVpp which is a suitable level for driving
these modulators in their linear mode. This circuit can be
thought of either as a sideband generator running at AF as
described or as a continually sine-weight panning between the 0,
90,180 270, 0 …. outputs of the phase sequence array. For a
given sine input to the array, this scanning creates a situation
analogous to doppler shift where the listener is running towards
or away from a sound source and therefore intercepting more or
fewer wavefronts.
Readers may note the similarity here between this pitch shifter
and the original Hammond organ scanning vibrato, though the
Hammond LC line is closer to a true delay than this, wholly
phase shift oriented design. For this reason the Hammond vibrato
preserves the harmonic relations of the signal better than this
design, though far from perfectly. The phase-shift only nature
of the pitch shifter allows us to "scan" and thus frequency
shift, in one direction continously, while the Hammond LC line
has to be scanned up and down due to the time discontinuity that
would be experienced when trying to flyback to the start of an
LC line.
The output from the second board is taken back to two summing
amplifiers on this board. One sums the output of the two boards
to form a duo chorus output. The other sums the output of both
boards plus the input to board 1 to form a trio chorus output.
The signal switching of the front panel jacks is arranged so
that the input to board 1 is fed to both board 1 and board 2
when there is no jack connected to the board 2 input.
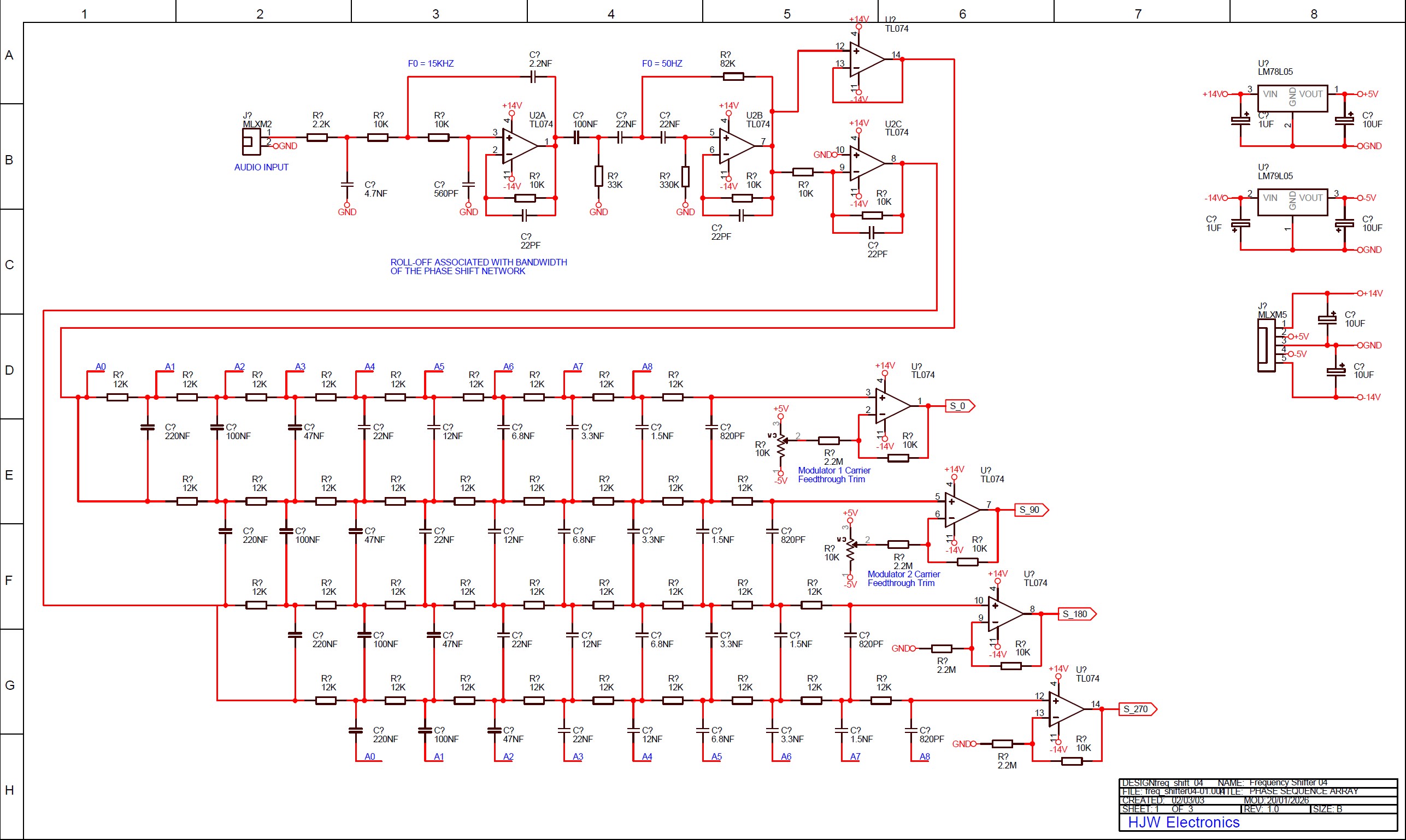
PDF
of Board 2, a repeat of freq_shift03-01 freq_shift04-01

PDF
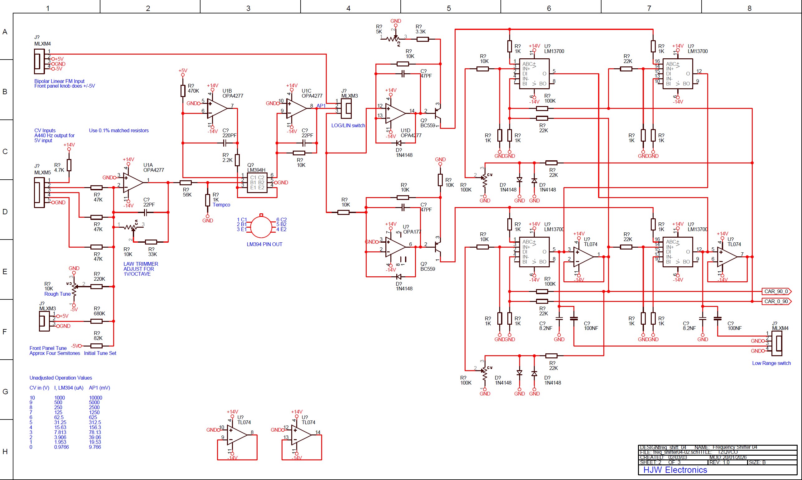
of Board 2, a repeat of freq_shift03-02 freq_shift04-02

PDF
of Board 2, a repeat of freq_shift03-03 freq_shift04-03

This repeats sheet 3 of board 1 but has an extra audio output
connector and no duo/trio summing.
Other Notes
Modulators
The MC1496 devices can be quite variable between devices and
manufacturers in terms of the maximum trimmed carrier
feedthrough level. The actual carrier feedthrough could be
trimmed well, but on some devices a good deal of carrier second
harmonic was fed through and this could not be trimmed away. The
performance of these modulators is the limiting factor in this
design in terms of carrier feedthrough reduction. AD733s are no
better and are much noisier, as well as following the usual
Analogue Devices design ethic of being highly expensive, and
having their multiple pathologies unmentioned or well buried in
the data sheet.
Noise Gate
The Bode/Moog design has a noise gate 'squelch' control. I ran
out of front panel space completely so didn't include this
feature. Jurgen Haible's frequency shifter design uses analogue
companding to reduce the measured feedthrough on low level
signals, and perceived carrier feedthrough on high level
signals. This works in a manner superficially similar to that
used for noise reduction on Dolby enabled cassette recorders.
This is a very good idea . I may add this feature, but with a
defeat switch. Over-polishing a sound can make it less
interesting. Have you ever heard "Switched On Bach volume 4" and
compared it to the original?
Phase Shifters
The Bode-Moog design used a transistorised all-pass phase shift
array. Jurgen Haible uses the op-amp version, which I've copied
in the ambisonic
microphone UHJ encoder. That is a better circuit than the
phase sequence array shown here.
Pictures
Frequency Shifter Insides Looking
Down

Frequency Shifter Insides From The Front

Frequency Shifter Insides From The Rear

Frequency Shifter Circuit Boards Close Up

Sounds
Wendy
Carlos doing some descriptive chat from the admirable
Switched On Bach CD box set and being shifted down and
up, coming out of the "down" frequency shifter output. Of
course you can shift up or down using the linear control
input, which is what you have here
The
left channel of the 3rd Brandenberg concerto going into the
shifter and coming out of RING1 and RING2 and being fed to
left and right channels. The first few bars are with the carrier
frequency set very low so you can hear the panning effect. This
is great on headphones but especially good over stereo speakers,
as the inverse phased sidebands from the two ring modulators
cancel or add depending on where you are in the room and how
your head is positioned. This makes some of the sounds disappear
and reappear as you move. I'm sure this sounds better
uncompressed but there's not enough space for a wav file here.
You can hear the carrier feedthrough on the silences between the
speech. I'm sure you could make really good modulators out of
LM394s or even CA3046s using emitter degeneration on the carrier
input transistors. Even matched discrete transistors might be
better than this, but for the moment I am going to satisfy
myself with picking and choosing from a batch of MC1496s.
Similar effects can be experienced when using my surround panner
system at high pan rates.
Later Musings
Antiques Roadshow
Is it just my
imperfect memory, or is it really the case that this
electronic version was used as the theme tune in the very
early days of BBC Television's Antiques Roadshow programme?
Answers on a postcard or the back of a sealed-down envelope
to... ... W12 8QT.
And the answer
is, after a recent 20th birthday anniversary special of
Antiques Roadshow, Yes. The original opening sequence was
shown, using this tune complete with pencil-drawn animation
and the hilarious comedy bit with Arthur Negus opening up the
doors on a large item of furniture to reveal the TV set
within, cue zoom to the screen and wibbly wobbly static
followed by the Antiques Roadshow logo. Definitely a four star rating TV
Cream nostalgia moment. Hmmm, smell the gravy!
Radio Use; G5TMA
Calling CQ Top Band
Could you use a
similar circuit as a USB or LSB sideband generator for use in
amateur radio? I don't see why not. You'd want to filter the
input audio properly from 300Hz. to 3kHz, use the better
op-amp based phase shifter circuit with a lower bandwidth but
better accuracy, and the quadrature VCO would be fixed
frequency with a tweak for accurate quadrature. The oscillator
would run at your IF, probably 455 kHz, then your transceiver
VCO would be mixed with that to create the SSB output to be
fed to the TX chain. Or something like that. Such circuits
already exist. It would be interesting to do the calculations
to determine the required accuracy of the phase shifters in
order to meet the generally accepted unwanted sideband
suppression level.
Later
Additions
It looks like I
added output sockets for both quadrature oscillators. They can
be handy if you want to create fancy oscilloscope traces like
those seen on the
ambisonic panner page.
Henry's main email address:
Navigate
Up
Recent Edit History
25-OCT-2001: first draft
28-JAN-2002: released to web
10-JUN-2003: new version to compete with Bode/Moog design
21-JAN-2026: major update