If you're enjoying these pages and
you have an interest in hobby type electronics or repair jobs,
you might like to visit my other
website www.usefulcomponents.com,
where there are details of some components for sale and good
electronics kits.

First off here we probably ought to say a little bit about trademarks and patents.
When I say 'soundfield' I mean
soundfield with a small s and when I say "Soundfield (tm)" I'm
referring to the Soundfield (tm) company who produce the
exceptionally high quality Soundfield (tm) microphone and
control unit. All of the design data described in this article
is freely available in published papers. I believe the
tetrahedral array has a Michael Gerzon patent. We should
probably also reference Alan Blumlein, who you might call, "The
Grandfather of Ambisonic B-format," with his Mid-Side and
Crossed-Cardioid recording techniques. Not to mention the
orthogonal grooves on a stereo LP record, and 405 line British
television.
A three-dimensional surround sound
Ambisonic recording can be captured using a tetrahedrally
arranged quartet of cardioid pattern microphone capsules
connected to some simple circuitry to convert the outputs to a
standard B-format signal. B-format signals represent a 3D
soundfield with four signals; X,Y and Z representing three
orthogonal figure of eight patterns and an omnidirectional W
reference signal. The commercially available product is very
"high-end" in both quality and price. This article describes a
lower quality but much cheaper version for experimentation. For
more info, try a search for ambisonics; There is a good page at
the university of York.
UHJ in this instance is a stereo compatible phase matrixed
method of cramming horizontal surround only B-format W, X and Y
signals into 2 stereo channels. This can be decoded back into
B'-format W', X' and Y' for playback into a B-format to speaker
feed decoder. There is a distinction between B and B', where B'
still contains some phase-amplitude information, but decodes to
speaker feeds correctly using the usual amplitude matrix.
The most basic requirement for the project is for some cheap, fair quality cardioid pattern microphone capsules which must be physically small in size. The first attempt at this microphone used 6mm diameter capsules made by Horn in China which I bought from Mouser in the USA under code #252-EM6050U-514. EMU6050U is the Horn part code. These were just too noisy even for a cheap microphone.The second attempt uses Panasonic WM-56A103. These are 9.5mm modules which have higher output and a much better S/N ratio. The performance is hardly professional but reaches a level which I think could have real practical uses.
The Horn mics claim similar noise performance to the Panasonic mics and better low end frequency response. You only have to listen to hear that this simply isn't true.
The Panasonic WM-55A103 is the back electret close relative of the 56A which I also bought 10 of, as I was puzzled as to why they were more expensive when the others had a seemingly better headline specification. I've been told since that this is a higher quality unit than the foil electret, so potential constructors may choose to go for the WM-55A103 instead. The difference between the two is obscured by the idealised frequency response chart on the data sheet.
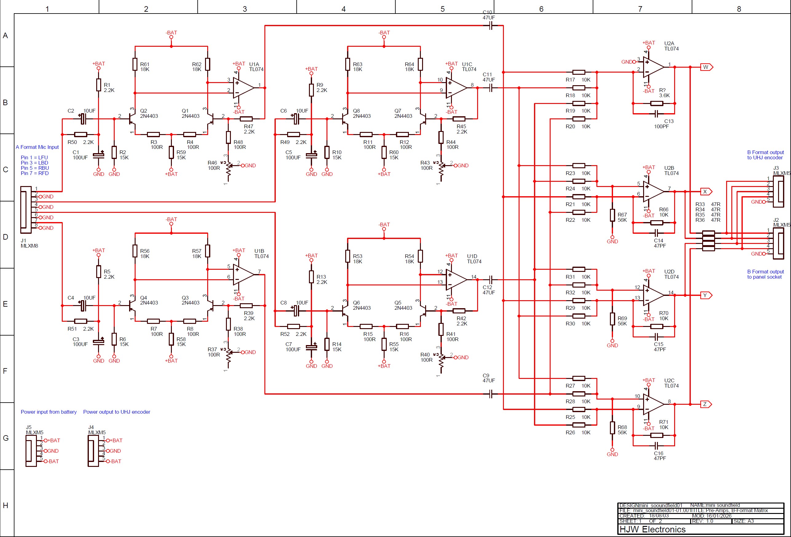
Pre-amp stages
PDF Schematic of Microphone Pre-Amps mini_soundfield01-01.pdf
The input noise of the TL074 and
other common op-amps is too high to be used directly as a
microphone pre-amp, I tried it. So the circuit shown uses a
simple discrete transistor differential amplifier connected to
an op-amp with feedback. This gives low noise from using good
quality cheap discrete transistors configured to provide some
gain, and good linearity provided by the high open-loop gain of
the op-amp with overall feedback. 2N4403 transistors are used
running at 250uA collector current. That is about the right
point for best noise performance with 600Ohm to 2K Ohm input
impedance. This is similar to pre-amplifiers used in some
moving-coil phono cartridge input stages. You can hear that the
microphone capsule noise dominates the input stage by replacing
it with a 2K2 resistor and hearing a distinct drop in noise
level. The first stages provide 21dB gain for each capsule, and
there are trims on each amplifier to accommodate different
sensitivity between capsules. For more info on pre-amps look at
the Doug Self amplifier web-page or buy his interesting book. I
came across a problem with distorted sound on this circuit after
a couple of years. Removing the first TL074 amplifier from the
socket and replacing it completely fixed it. Yes, Really! I.C.
sockets are awful, and the fancy turned pin ones used here can
be worse than the leaf spring ones. Only use them if you really
have to, and never in production unless it's an EPROM.
Power And B-Format Matrix Stages
PDF
Schematic of B-format Matrix Stages and Power
mini_soundfield01-02.pdf
The following stages provide further gain and convert the capsule outputs into standard Ambisonic B-format. The equations for this are available from various standard references but suffice to say that the circuit creates the following signals.
W = -(LFU + LBD + RBU + RFD)
X = 2.83( -LFU + LBD + RBU -
RFD )
Y = 2.83( -LFU - LBD + RBU +
RFD )
Z = 2.83( -LFU + LBD - RBU +
RFD )
Where LFU, LBD, RBU, RFD are the
signals from the cardioid pattern capsules facing the directions
Left Front Up, Left Back Down, Right Back Up, and Right Front
Down in the tetrahedral array and 2.83 is 2*root2. There is an
overall inversion in this stage, as there is also in the pre-amp
stage. This cancels overall.
The circuitry overall runs from
+/-9V battery supplies. The system will continue working
normally right down to 6V rails with reduced headroom, so can be
run from two 8.4V nickel rechargeable PP3 batteries, or can take
9V alkaline batteries down to almost full discharge. The mic
bias voltage comes direct from the +BAT supply and this is
filtered heavily with the 2K2 -100uF combination. Any noise on
this bias supply will appear along with the microphone signal so
it has to be quiet. As the batteries discharge there will be a
gradual and slight gain reduction but I consider this to be
preferable to running the mic bias and pre-amp stages from
regulated supplies, as they have to be quite low voltage to
avoid going into dropout. Absence of regulators also saves
battery current. Since original time of writing, I added a
constant current NiMh charging circuit.
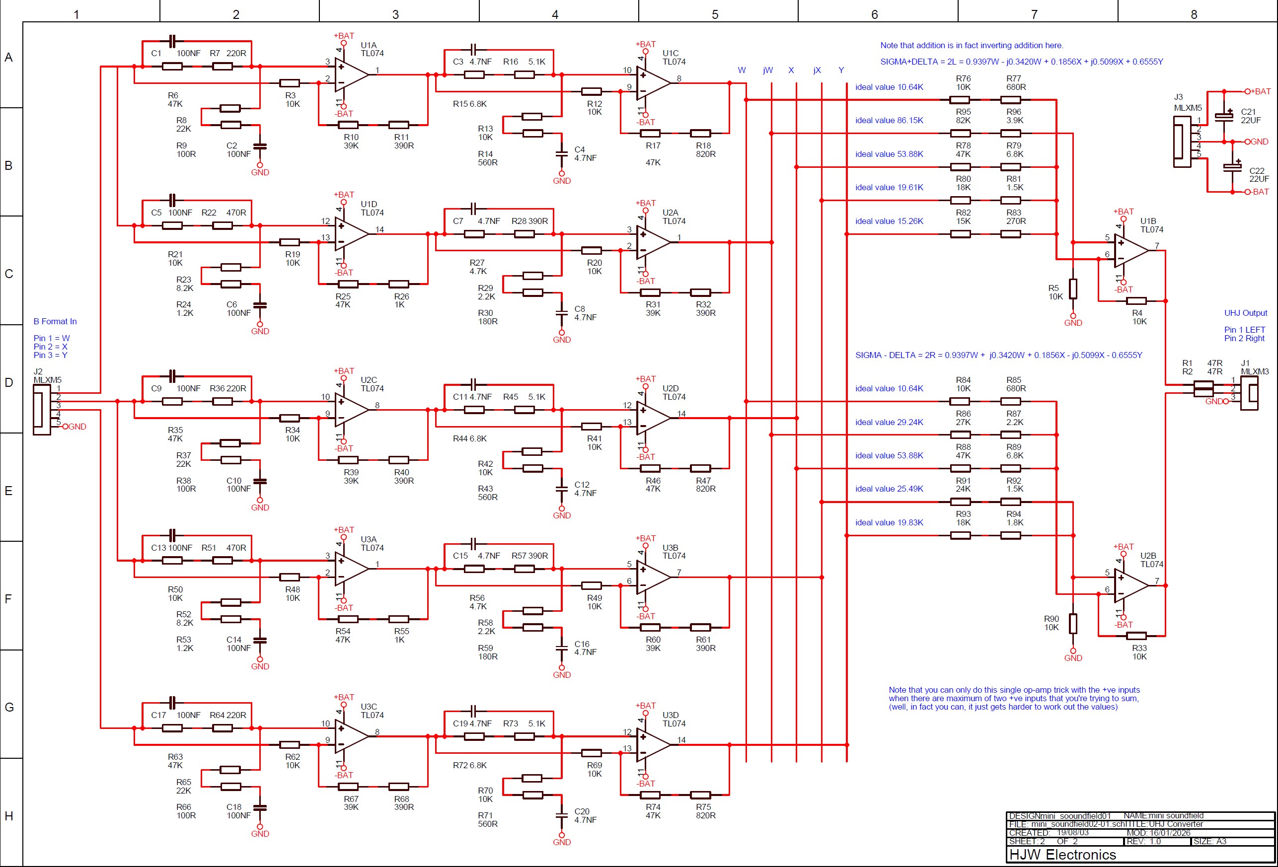
UHJ Encoder
PDF Schematic of Ambisonic Microphone UHJ encoder mini_soundfield02-01.pdf
In the dim and distant past a battery powered prototype Soundfield microphone control box had a UHJ encoder included. What a great idea! Well with this design you can also record on location direct to UHJ with your stereo minidisc recorder, or even your dusty old cassette Pro-Walkman. This is ideal for capturing live events where you're not intending to do any further mixing on the result, and is in keeping with the inexpensive ethic of this design. So here we have a built-in UHJ encoder for interfacing to standard stereo recorders which are extremely commonplace.
The UHJ converter is built on a separate board from the A to B format converter. The B format signal enters on a 5-way Molex connector and goes to the phase shifters. These are based on what I think are original Gerzon paper time constants, but I'm not sure of the source as I only have a fragment of the full document. The circuit is simple and doesn't use the strange capacitor values found in the Audio and Design UHJ transcoder and decoder. I buy a bunch of good quality capacitors and measure the capacitance with my cheapie old multimeter which can just about manage 1% precision. Generally I can find plenty within 1% out of a bunch of 20 units and this is much cheaper than buying 1% versions or unobtainable weird values. This is close enough for me. If I can't find enough within 1% then I change the resistor value in the time constant to compensate, which is what I've done in the real circuit. The filters are 8 pole and cover 30 to 16kHz with +/-1.3 degrees error assuming perfect components. In real life +/-2 degrees is probably closer to reality but this should still provide very good operation. The UHJ encoding equations require relative 0 and 90 degree versions of W and X signals and just a relative 0 degrees for Y. After the phase shifters the signals are summed according to the equations below where the j means you take the output from the 90 degree shifter.
Sigma = L+R = 0.9397W +0.1856X
Delta = L-R = -j0.3420W +j0.5099X + 0.6555Y
so...
2L = Sigma + Delta = 0.9397W -j0.3420W + 0.1856X + j0.5099X + 0.6555Y
2R = Sigma - Delta = 0.9397W +j0.3420W + 0.1856X - j0.5099X - 0.6555Y
Now for a mildly interesting point. Creating weighted signal sums into the inverting terminal of an op-amp with feedback is simple; The ratio of the reciprocal of the input resistors simply represents the relative gain that the signals into those particular resistors will get. The situation on the non-inverting side of the amplifier is a bit more complicated, because the +ve terminal is not a virtual GND. When you add another input resistor on the +ve side you change the gain of all the other inputs on the +ve side. You can, of course just sum the signals requiring a +ve polarity into the -ve terminal of another amplifier and then feed that into your -ve sum. But that wastes an amplifier. As long as you don't want more than two inputs to the non-inverting side it is relatively easy to work out the resistor values if you remember that the non-inverting gain is first set by the feedback resistor and the combined input impedance of all the other inputs on the inverting side. You work out the normal +G = 1+Ra/Rb to find the non-inverting gain which will always be >1. Then,... well it gets slightly more complicated and though I did the maths for the real values I haven't worked out a general case yet. Suffice to say I saved two op-amps with a bit of calculation, and the values in the schematics really are correct. The maths gets worse with more inputs on the non-inverting side, so here I put the more populous signals with an equation + in front into the -ve side and the sparser signals in the equations with a - in front into the +ve side. The result is just an overall signal inversion in both channels which is irrelevant.
In the pictures below the A to B format converter is attached inside the box and the UHJ converter is attached to the lid.



Microphone Mechanics



The photograph at the top of the
page shows the microphone array plugged into the box. The
tetrahedron was made from soldered together equal length bits of
heavy gauge tinned copper wire. This is a tricky process but the
surface tension of the solder blobs at the corners helps a
little. The faces of the tetrahedron are sized so that the 9.5mm
diameter mic capsules will just drop through them. The mic
capsules are held in the faces of the wire tetrahedron with
blobs of epoxy as seen in the top photograph. The electrical
connections to the mics are made with twisted together fine
gauge kapton covered wire, and the array is supported by a thick
gauge copper wire soldered to the array and the other end to the
GND pin in a five pin XLR. This XLR plug forms the main
supporting mechanics, and the mic can be hand-held by the plug
mated with an in-line socket, or by plugging it directly into
the socket on the pre-amp box. The fine wire pointing out to the
left in the photograph indicates the horizontal front direction.
If you were wondering why the support wire is covered in
Blu-Tack, it's to stop it going, "Sponnng!"
Non-Coincidence Compensation Filters
There aren't any in this design as the capsules are very near co-incident anyway. For frequencies below 8kHz the performance should be quite adequate. I may add these later. (Sounds a bit dismissive? See Important Footnote below)
UHJ Walkround Test In The Nimbus Stylee
I was about 1.5m from the mic while
doing this so the noise level isn't too bad. You could use this
for high level recordings of a band, but for low level sounds
the signal/noise would be too poor. I had to mp3 the file but
it's only compressed at 320kbits/s, and the UHJ encoding seems
to survive very well. This was recorded from the UHJ
outputs of the microphone box in my front room of the time,
direct to a good quality if elderly Terratec EWS64XL PC sound
card. The phone rang while doing this recording and I think this
shows the startling realism that you can achieve with quite
primitive equipment if you rely on real recordings for your
spatial positioning rather than left-right panning of a mono
signal. I have two phones one GPO model about 2m from the mic
just right of centre and another Chinese copy Bell USA phone
about 2.5 m away just right of centre back. The ringing loudness
gives some impression of the sensitivity and noise level.
Midnight Chorus At Farnborough Leys
If that sounds noisy, it's partly
the M3 motorway in the background.
Thanks is due to those on the surround sound mailing list who have spotted typographical errors and corrected some misconceptions, as well as providing measured data for the WM-55 mic capsules and potential sources of higher quality capsules.
Important Footnote About Non-Coincidence Compensation
Since 2003 I've done a bit more reading about this. The clearest information that I found on the subject was a scanned copy of some 1970s internal design notes concerning the original Soundfield design, I think by Michael Gerzon. This was entitled something like "Why you really do need non-coincidence compensation," and had hand plotted frequency response curves to back it up. My statement above stands, due to the small diameter and because I stated 8kHz. as a maximum frequency, but it's perhaps a bit dismissive. I ought to have ensured that the overall frequency response of the system was less than 8kHz. if I was going to be that sweeping.
The problem for me was in the name. If it had been called "non-coincidence frequency response compensation" I might have looked a bit deeper. What happens is that the frequency response of the mic as a whole is different in W than it is for X,Y and Z due to the capsule separation. Obviously, in each of those outputs it should be the same. From memory, when the A format feeds are just summed/differenced in the correct ratios to make B-format, the frequency response of X,Y and Z changes relative to W when the capsule separation becomes a significant fraction of the wavelength. This isn't by a trivial amount either, and it can reach 12dB.
So, if the capsules get bigger and the separation rises the frequency at which this matters drops and big errors can arise. That's not just some esoteric degradation of the surround accuracy; It's a matter of the relative frequency responses of the B-format signals going badly wrong. So, if you're making a coincident microphone to create B-format and don't want to be crucified by the academics, you will want to consider this.
I'm sorry but I can't currently help with links to the design information mentioned above, as I was stuck in a factory on a laptop when I found it and haven't managed to find it since. Analogue implementations are certainly possible, but I think that the real signal delays available in DSP make the job much easier in digital based A to B conversion.
Input Op-Amp Taming
An engineer from the USA recently
found that the input stages in this design could oscillate under
the conditions in his system. True, the TL07x can get a bit
lively dependant on the load, so in audio applications it's best
to add a low value capacitor between the output and the
non-inverting input of most instances of those amplifiers, say
15pF.
Update 2019
The page colours are a bit easier on
the eye now that I'm not trying to match a page that was
originally entitled, "Monumental Tat." There are many, many more
sensible ways to do this nowadays, and people have made 3D and
Ambisonic microphones that are much better. You can
probably even buy some that are excellent without breaking the
bank and going down the full-on professional route. I'm
going to make a bold claim here though. In 2003, I was the first
person that did this and published online. Showing that it could
be done, and that it did not have to be the ultimate in
perfection spawned all of those others. I have a certain Mr.
Rogers to thank for the original challenge, and for suggesting
that it was not all that hard. It's amazing what can
happen when you actually make something rather than just
wittering on about it on forums and mailing lists. I even really
annoyed some purists. Hurrah!
And Finally
A long time ago, while visiting the
Kelvedon Hatch secret nuclear bunker museum in Essex, I noticed
that one of the exhibits was a small aluminium sphere, maybe 2
inches in diameter which had four holes in it, in a tetrahedral
array. Behind these holes were some kind of pressure sensors,
and you might guess that they were military specification
omni-directional pressure microphones of some kind. The device
would be on a pole outside the bunker, and the signals were
intended to be connected to some piece of equipment which would
give you a digital output bearing on the blast wave from the
latest detonation. Sorry, I've no pictures of the spherical
device or the massive digital bearing display unit, which would
also automatically teletype its results off to RGHQ if there was
anyone still alive to read it.
Maybe this was a military precursor
to the Ambisonic tetrahedral array microphone. One wonders if
such a spherical device could be used now, with omni-directional
pressure microphones. These generally have a flatter frequency
response. The directionality would be created by the presence of
the sphere, and you wouldn't have the problem of the back of the
directional microphones being shielded from incoming sound at
the rear by the other three in the cluster, and the support
structure. The military did tend to employ very clever people to
design their equipment.
The museum at Kelvedon Hatch is well
worth a visit, as is Hack Green in Cheshire. You get to see
where some of your parents' taxes went in the 1960's and '70s.
Recent Edit History
20-OCT-2003 Complete
and tested functionally, published to web.
24-OCT-2003: Corrections made to schematic ms01-01.sch where
the connections of C11 and C12 met the wrong bus dropper.
Clarification about the prototype nature of the old battery
product with built in UHJ encoder.Comments about the back
electret WM55A-103 capsule added.
20-MAY-2009: Added a footnote about non-coincidence
compensation and input op-amp taming.
19-NOV-2013: Corrected email address image for the new old
website
05-OCT-2019: Corrected some meta data, colours and email
address
16-JAN-2026: major update, better pictures, html incantations,
and the tetrahedral array pressure microphone with sphere idea