Making A DIY Superheterodyne AM
Radio Like Those You Buy
If you're enjoying these pages and you
have an interest in hobby type electronics or repair jobs, you
might like to visit my other website www.usefulcomponents.com,
where there are details of some good radio and other kits.
A Home Made Superhet AM Radio Like Those You Might Buy In The
Shops

(Well, almost)
Preface
I did this some years ago in 1998/99.
It won't win any RF design awards, it just functions adequately.
If you want to build a simpler radio without soldering that is
still pretty good, I heartily recommend the HJW
Electronics Choccy Block Radio Kit, the HJW
Electronics Breadboard Radio Kit, or the simpler HJW
Electronics Crystal Set Kit which has a very good single
transistor cheating option. There are some useful updates lower
down the page.
Ever been bored over Christmas? Ever fancied making a proper
superheterodyne AM MW radio like those you can buy? No? Oh well,
if you did, here's what you might end up with.
Design Criteria
A MW AM radio with a circuit design
like those you buy, or used to buy.
Use just BC549 trannies, with the BC559 complement being allowed
in the audio output stage.
Buying RF antenna coils, oscillator coils and intermediate
frequency transformers would be cheating. Wind your own.
9V battery powered.
Design Description
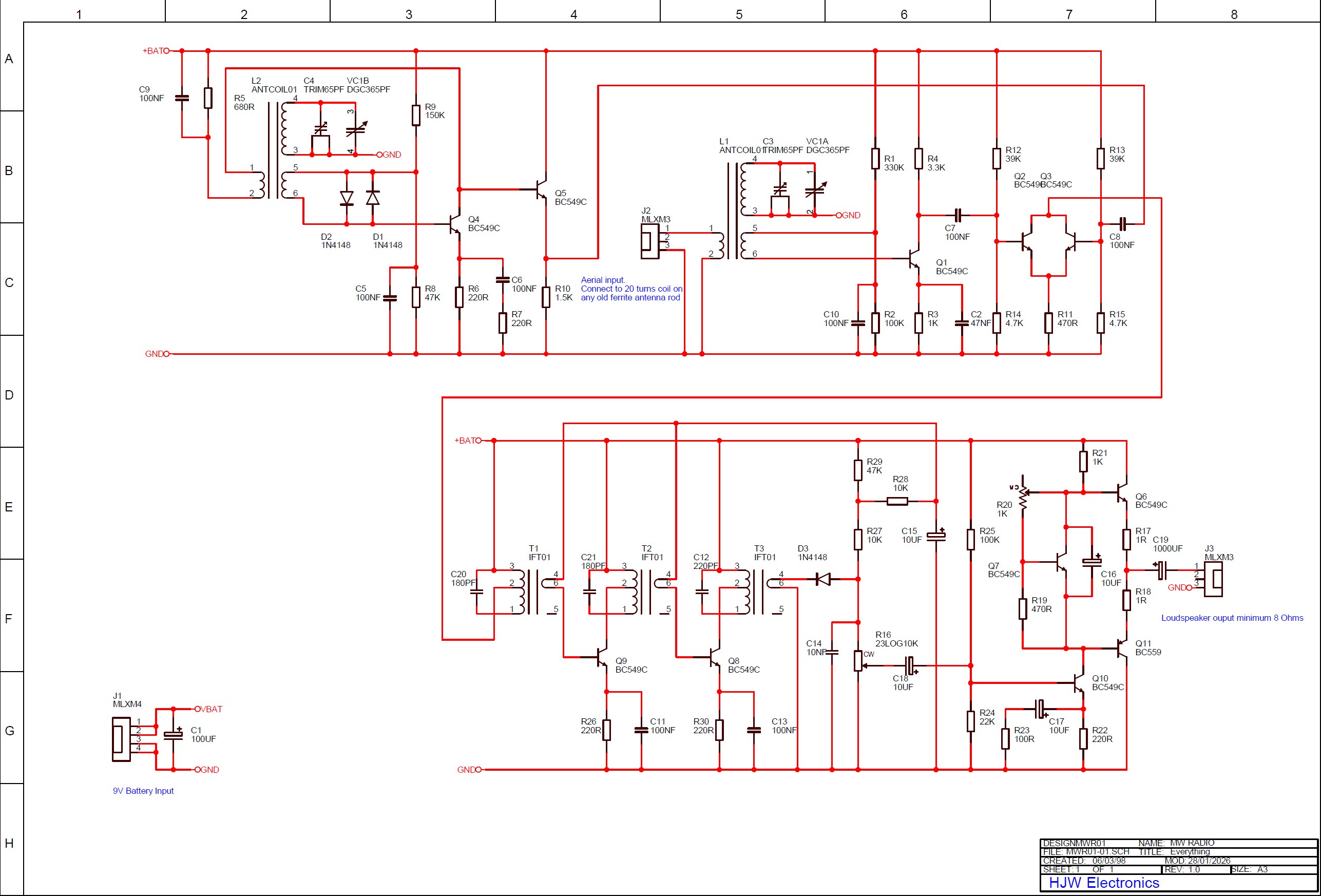
Mediumwave
AM Radio Schematic PDF

Oscillator Section
OK, so this is not a great oscillator circuit and could be
replaced with a typical mixer-oscillator circuit out of a 1960s
radio. However, it's very simple to understand, and I fancied
separating out the mixer and oscillator functions for possible use
in future superior radio designs. The transistor Q4 is biased up
as a class A amplifier with some gain. The collector circuit
provides feedback to the base via the tuned circuit. The two
diodes D1 and D2 make a limiter to stabilise the amplitude across
the frequency range. Q5 is a dedicated buffer for the output of
the oscillator. This reduces the effect of subsequent circuit
loads and helps keep the frequency stable.
Mixer
This is a differential amplifier comprising Q2 and Q3 with the two
collectors connected together instead of going to individual loads
to +BAT. The normal difference voltage output that you'd expect is
therefore cancelled and you are left with the much smaller signal
which is the effect of more current flowing in one transistor
reducing the current flowing in the other, thus reducing its
partner's gain and vice-versa. This is straight out of a Robert
Penfold Babani Press radio book. The mixer output goes off to the
intermediate frequency stages, and you can see that the mixer
collectors go to +BAT through the primary of the first IFT. The
output goes to a tap on the primary to avoid loading the resonant
circuit too much. This preserves the Q and helps to keep the IF
bandwidth narrow.
Intermediate Frequency Strip
The turns ratios for these home wound Intermediate Frequency
Transformers, T1, T2, and T3, were determined by looking up the
turns ratios used in TOKO brand transformers for the 1st 2nd and
3rd IFTs. The number of turns for the primaries were first
determined by calculating the desired inductance to resonate with
the parallel capacitor at the IF of 455kHz. fo=1/2pi*sqrtLC where
C is about 220pF typically. Then using the tables supplied with
the coil formers and cores the approximate number of turns can be
found using the "Al" values. This value gives you a nominal
inductance per 1000 turns, and the inductance is proportional to
the square of the number of turns. So if the quoted Al for a
certain former and core is Al=10uH/1000Turns, and if you wanted
5uH you would wind (5^2/10^2)*1000=250 turns. The Al values work
pretty well and I didn't need to rewind after testing, though I
may have changed the parallel capacitor value for T1. An RF signal
generator was used to check the resonant frequency and to set the
cores in about the right positions prior to wiring up.
IF Strip Biasing
An interesting fact reveals itself in the IF strip. The
transistors do not need to be class A biased as you would normally
do in a cascaded audio amplifier chain. Because the inductance of
the IFTs stores energy, and we are dealing with an AM signal, you
can bias the transistors pretty much in class C, only increasing
the bias current when maximum gain is needed on weak signals. The
signal at the collectors swings above and below +BAT thus also
effectively doubling the possible signal swing range. This isn't
so important for a 9V radio like this one, but there are very good
MW radios out there with 3V and even 1.5V batteries where this
must be an important design feature. The schematic shows the
emitter resistors bypassed with a capacitor to maximise gain at
radio frequency, while the 220R stabilises the bias current when
it is flowing significantly under low signal conditions. The bias
voltage itself comes from the network comprising the demodulating
diode D3, the volume control R16, and R27 and R29. R28 and C15
remove the audio from the d.c. part of the demodulated signal. The
network is arranged such that when there is no signal present the
full bias voltage is applied to the IF transistors and you get
about 2mA quiescent current and a fair gain. When a strong AM
signal comes along it is rectified and the audio tapped off. But
the rectified audio is also creates a negative bias which reduces
the voltage on the electrolytic cap. The reduced bias voltage puts
less bias current through the IF trannies and the gain is reduced.
This primitive AGC action is similar to that used in the very old
Roberts radios.
More interesting facts
IF strips like this are really quite non-linear depending mostly
on the quality of your IFT windings. If you put in a perfectly
sine modulated carrier then the shape of the AM signal at each IF
stage depends on the bias current and the position of the core in
the winding. Maximum linearity rarely happens at maximum
resonance, which is where you tune it to in a primitive radio like
this. I guess that the linearity can probably be improved by using
nicely wound Litz style windings in the IFTs rather than just
piling the turns on like I did. But, you won't hear anyone tell
you that in a radio book and for certain you won't learn it on a
university degree course. Despite the distortion added in the IF
strip, depending on where the tuning slugs are and on the bias
current set by AGC, this wireless sounds like any average AM
radio.
To see how to make really nicely wound double tuned IFTs, take
apart an nice old 1960's British radio like a Hacker Herald.
Coils
An Aside - Oh, Here We Go
I always considered radio books which used ready made coils to be
major cheats. Further to that, the Babani radio books always used
to use Denco/Clacton/Maxi-Q coils who went out of business
somewhere round the mid-(nineteen)eighties. Many amateurs will
remember these coils I'm sure, being supplied in old fashioned
35mm aluminium film canisters which you were supposed to use for
the screening can by drilling holes in the screw-on lid to
accomodate a 9-pin valveholder, and a small hole in the main
canister through which you could poke your screwdriver to tweak
the brass screw. This would in turn move the ferrite core up and
down. I still have a pile of these coils bought from a sale and
three which I bought new at immense expense as a poverty stricken
child to try to make an 80m band SSB SW radio receiver. It didn't
work, but a direct conversion one that I made with a Denco coil
did and this introduced me to my first experience of the frequency
shifting effect of tuning through an SSB signal.
I still have the non-functional circuit, and here is a picture of
the damn thing.
80m Band Radio Board With Denco Coils And Cans

The direct conversion receiver mentioned earlier ended up in junk
box heaven, there to be slowly crushed by the pressure of
continuing deposition.
The red coil is supposed to be a self oscillating mixer using a
2N3819 JFET. This thing would not oscillate, no matter how many
wet fingers were poked around it, or how many times the coil
connections were checked.
The coils are relatively enormous by modern standards, being made
to go in valve equipment originally. They were made so that as a
hobbyist, you could unplug the RF coil(s) and plug in another set
to switch bands if you didn't want to use a wavechange switch.
Their main advantage, as I see, is that they are very pretty
colours. At the time, they cost what seemed like a lot of money.
The sockets used would be 9-pin valveholder sockets.
Picture Of Spare Denco Coils And 80m Radio Circuit Underside
Bearing in mind that this was the 1980's, at the time, I was
rather taken with this construction method of using plain matrix
board and just soldering everything together underneath using the
component legs and bits of wire. Note the classic layout error of
doing the voltage rails in the same way that you'd see on the
schematic diagram, putting one voltage rail at one side of the
board, and the other voltage rail on the opposite side. A
schematic is not a layout. The voltage rails should both run along
one side and drop up and down to where they are needed. This
closes-up many large current loops.

80m Amateur Band Receiver Board
These coils are nice, but they're not magnetically shielded types
where there is an internal ferrite magnetic circuit surrounding
the outside of the coil before it meets the external metal
electrostatic screening can. Those magnetically shielded ones are
the types used in the radio on this page. You might wonder if
using the aluminium screening cans on these old coils caused the
Maxi-Q to be rather less Maxi than the name suggests, being as
they are, a big shorted turn albeit some substantially larger
diameter than the actual coil. I'd have to measure it to have a
properly justified whinge. You could get around it by
cutting a vertical slot in the screening cans. Not pretty, but
functionally better.

Anyway...
No-one in the UK makes such coils or coil formers and cores any
more. Toko make coils but it's generally very difficult to get
small quantities, though Maplin stocked them for a while. Maplin
are too busy stocking cheap Christmas lights nowadays to bother
with such items. However a company called Amidon in the States do
exactly this sort of thing. Ordering them on a credit card over
the phone is easy, though you occasionally get charged import
duty. The pitch of the connector pins is not 0.1 inch and the
screening can legs are too fat for veroboard, so a bit of board
mangling and soldering to the cans is called for. If I was being
particularly brave I would've tried doing something like winding
all the coils on chopped-up bits of biro, but the Amidon formers
and cores seemed like a sufficient challenge.
AF Stage
This is very standard, using a simple voltage amplifier stage Q10
driving a class B output stage Q6 and Q11. The biasing is a bit
fancy. It uses the transistor Q7 and the 1K adjustment trim. This
effectively makes an adjustable voltage which is a multiple of the
Vbe of Q7. Q7 is epoxied to the output stage transistors for
thermal coupling. The output stage transistors are a bit weak to
drive an 8 Ohm speaker very loudly but they manage a voltage swing
of a few volts nonetheless. R20 should be adjusted so that about
5mA quiescent current flows in the output stage with no audio. The
100uF decoupling capacitor shown on the battery input is best
located physically right across the collectors of Q6 and Q11
otherwise the audio stage can go unstable.
Tuning up and Tracking
In practice you tune to a fixed frequency signal near the top end
of the band and tweak the oscillator trimmer to get the desired
top-end coverage and the antenna capacitor trimmer for best
signal. Then you tune to a signal near the bottom end of the
frequency range and tune the oscillator inductor for correct
bottom end coverage and then the antenna inductor for best signal.
If the fixed component values are about right to start with, this
process should iterate to convergence on a fair compromise with at
least good tracking at either end of the band.
Aerial
I could've used the traditional AM radio technique of putting the
RF tuning coil directly onto the rod antenna. It was merely
convenience of testing and building that caused me to use an RF
coil on the board. Connecting up a standard ferrite rod of a few
inches long with about 20 turns on it plugged into the aerial
input will bring in all the decent strength stations. The simple
AGC circuit means that you need to turn up the audio gain quite a
lot for weaker stations. If you were getting enthusiastic you
could make a much bigger square loop aerial of say three turns,
half a metre on each side with a coupled resonant 'pre selector'
winding, but then that's another project altogether.
Sounds
Aldershot
Garrison Radio News In Jingle
I'm about three miles from Middle Hill in Aldershot where AGR
broadcasts on a standard 1 Watt ERP restricted service AM license
on 1287AM. It's a fairly weak signal and you can hear the noise,
some of which is from the radio circuitry rather than base
atmospherics. I can't resist sharing their cheesey voice-over
jingles. Some day in the far distant future, people will realise
that doing voice-overs in a hilarious Smashey and Nicey voice is
not actually such a good idea unless you want to make your station
sound comic.
Garrison Radio News Out
Close-Up Of The Completed Board Top View

Improvements
1) Make a proper oscillator, a
Colpitts or something that doesn't need the diode limiter to keep
the output constant over the tuning range. The limiter adds
distortion, and we want to keep the signal pure to avoid
unpleasant image responses. If the oscillator is distorted you get
a radio full of whistles and breakthrough of strong SW stations. I
avoid that here, mainly by using the buffer after the oscillator
to reduce frequency dependant loading effects.
2) Use cheap RF silicon transistors like the SS9018 for the RF
stages rather than pressing BC549 audio transistors into service.
I used audio transistors mainly for convenience and because I have
always disliked projects that use many different, and often
expensive devices unnecessarily. BC549s have a pretty good high
frequency capability in fact, so I knew I could get away with it.
3) Improve the linearity of the IF strip with cunning neat coil
winding. This could be hard work.
4) Improve that AGC circuit
5) Use a PNP emitter follower feeding a capacitor type circuit to
do the demodulation. You can see one of those in the choccy block
TRF radio kit.
6) And many, many more.
A 2026 Update Perspective
Yes, I'd probably get rid of that diode
limiter in the oscillator. You'll see in other radio oscillators
that the designer has arranged the oscillator supply and base bias
so that as the output increases, the supply voltage and base bias
drops. If you're going to buffer it, there's no need for a
completely separate winding. The radio frequency side of the
circuit is connected direct to the battery along with the audio
amplifier. RF section positive rail should instead go through a
resistor of some value and have a 100uF capacitor across it.
There are four transistors, SS9012, SS9013, SS9014, and SS9018.
9012 and 9013 are a 400mA complementary output pair which are much
more suitable for driving a small speaker than BC549 and 559,
which are running out of steam at a couple of Volts driving 8
Ohms. SS9018 is a nice VHF RF small signal transistor. If you need
some authentic Fairchild SS9018s, I have some stock of the highest
available gain band version of them (SS9018H) which I bought
before they were made obsolete by Fairchild. SS9014 is an
NPN small signal rather like the BC549. In therory there's another
one in the series, a PNP small signal equivalent of the BC559 that
you might use in a PNP demodulator buffer stage.
Here's a recent video of the radio in use. I shown how a cardboard
tuned loop antenna can be used to really help-out with a
radio such as this, where the IF automatic gain control and
ferrite rod antenna haven't been optimised very well.
DIY
Superheterodyne AM Radio In Use
Amidon - Micrometals Shielded Coil Forms
I used "blue" cores to save turns on the windings. Here are some
pictures of the higher frequency red equivalents that I never
used, and a scan of the single page data sheet that came in the
packet. I suspect that these are long since obsolete.
Amidon Shielded Coil Forms Detail

It's worth
noting that the plated copper can is an electrostatic shield
only, and that magnetic shielding and high overall core magnetic
density is achieved by the square insert mating up with the
circular ferrite plate on the base with the pins on. It's a
closed magnetic circuit.
Amidon Associates Shielded Coil Forms Single Page Data Sheet
This single page would be supplied in the same packet as the
coils that you'd ordered. I love these old data sheets.

There's a bit more to add, but that's enough superhet AM radio fun
for now. I'll leave the headings as a reminder to me, and to pique
the interest of the potential viewer:)
Air Spaced Variable Capacitor Superhet Tracking Adjustment
You fettle it by bending the outer rotor plates on the antenna
section for maximum signal while tuning up the band.
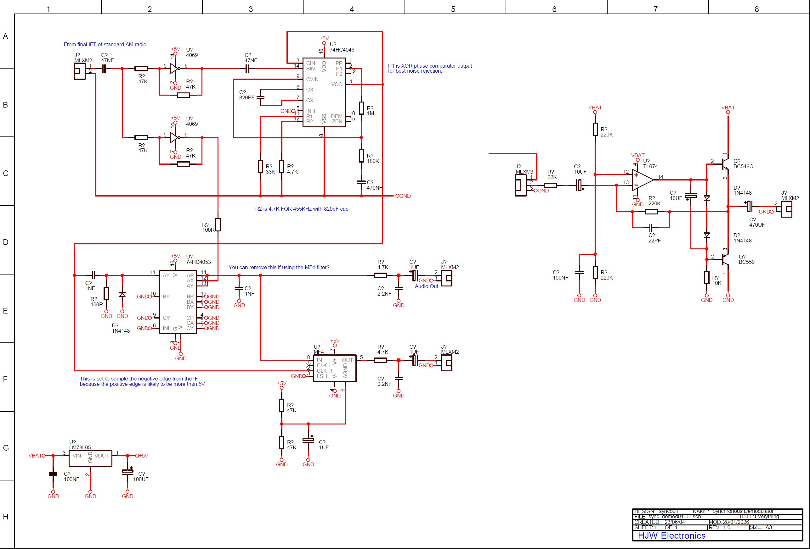
Synchronous Demodulators
Are they any good for AM radio? Can you really get a theoretical
6dB improvement in S/N ratio? Some contentious comments may ensue,
though at least I tried it, and I used this radio as the test bed.
Basic Synchronous AM Radio Demodulator PDF

Cue circuit description and contentious comments to be completed
in the next exciting page update in another 23 years time.
Henry's email address:
Navigate
Up
Recent Edit
History
27-JUL-2003: page created
03-FEB-2025: removed a bad link, changed nocache directive
30-JAN-2026: major update, html incantations for the benefit of
dimwit groogle and moronic AI