Triple Tank Spring Reverberation
Unit
If you're enjoying these pages
and you have an interest in hobby type electronics or repair
jobs, you might like to visit my other website www.usefulcomponents.com,
where there are details of some components for sale, and some
good electronics kits.
Triple Channel Spring
Reverberation Unit Introduction

This spring reverberation unit comprises three identical main
sections each of which contains an Accutronics type 9 spring
reverb tank with short, medium, and long decay times. Controls
are provided to adjust the amount of signal arriving at the
output from the input directly and from the spring tank.
Conventionally these signals are called "dry" and "wet." A
feedback control allows the tank output to be returned to the
tank input to produce oscillation effects. The amplified output
from the spring tank is available on a socket to send to other
effects units and an insert input socket is provided for the
return from that effect. The insert socket overrides the signal
from the tank output. This return is prior to the feedback
control so that the effects unit is within the tank feedback
loop. In this way a frequency shifter could be used in the
send-return loop to provide rising or falling reverb effects.
The Accutronics type 9 is the best unit made by that
manufacturer and is considered to be a high quality spring
reverb used in many respected products.
Controls and Inputs For Each
Section
Main Signal I/O
mono source input 1/4 inch jack unbalanced mono
tank output send 1/4 inch jack unbalanced mono
effect return insert 1/4 inch jack unbalanced mono
main output 1/4 inch jack unbalanced mono
Inputs are insert-switch daisy chained to allow input 1 to feed
inputs 2 and 3 if there are no plugs inserted in inputs 2 and 3.
Secondary I/O
One additional SuperVerb output which is a sum of the three main
outputs for extra rich reverb.
Controls For Each Section
dry gain manual control ordinary pot
wet gain manual control ordinary pot
tank feedback manual control ordinary pot
Main power switch
Extras
+/-13.8V supplies on rear panel screw terminals to supply power
to other synth units.
Other simple synth modules have been installed in this case to
use up space on the front panel.
2 simple six-way splitters
2 buffered attenuators with gain
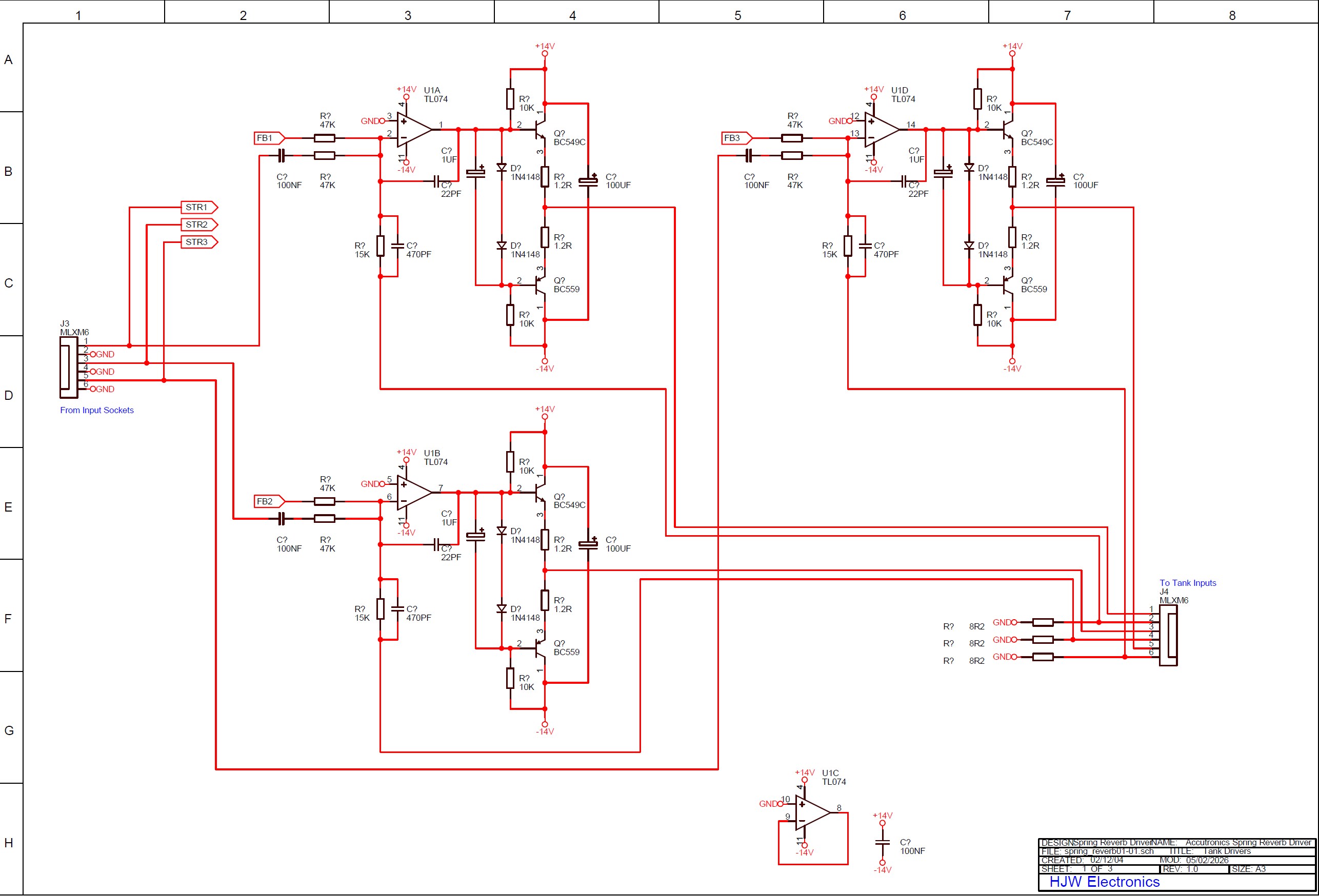
Triple Spring Reverb Tank Drive Circuits Schematic
spring_reverb01-01 PDF

This sheet shows the three tank drive circuits. These are simple
class B drivers driven from the TL074 outputs. The ground side
of the tank input transducers returns to ground via an 8.2Ohm
resistor. This provides the first stage of frequency response
shaping by making the mainly inductive tank input transducer
look more resistive. The tank has an impedance of approximately
10 Ohms at 1KHz which is mostly inductive. With the 8.2 Ohm
resistors the current in the tank driver will be about -3dB at
1KHz and reducing at approximately 6dB per octave above that
frequency. Taking the feedback for the op-amp/driver combination
from the top of this resistor makes the driver a constant
current circuit, so the output swing will increase as the
impedance of the tank transducer rises at higher frequencies.
This continues up to a certain frequency defined by the
capacitor in the feedback circuit. The current drive is rolled
off above about 7kHz as the tank mechanical response rolls off
rapidly much above 6kHz. Extending the drive bandwidth higher
would be useless and result in lots of unnecessary current
circulating around the circuit at 15 or more kHz. Stability of
the circuit is very good despite the phase shift created by the
inductive load above 1kHz. This circuit requires the use of the
tank version with isolated input transducers. Using this circuit
with the sense resistor grounded also allows for easy
single-ended measurement of the drive current.
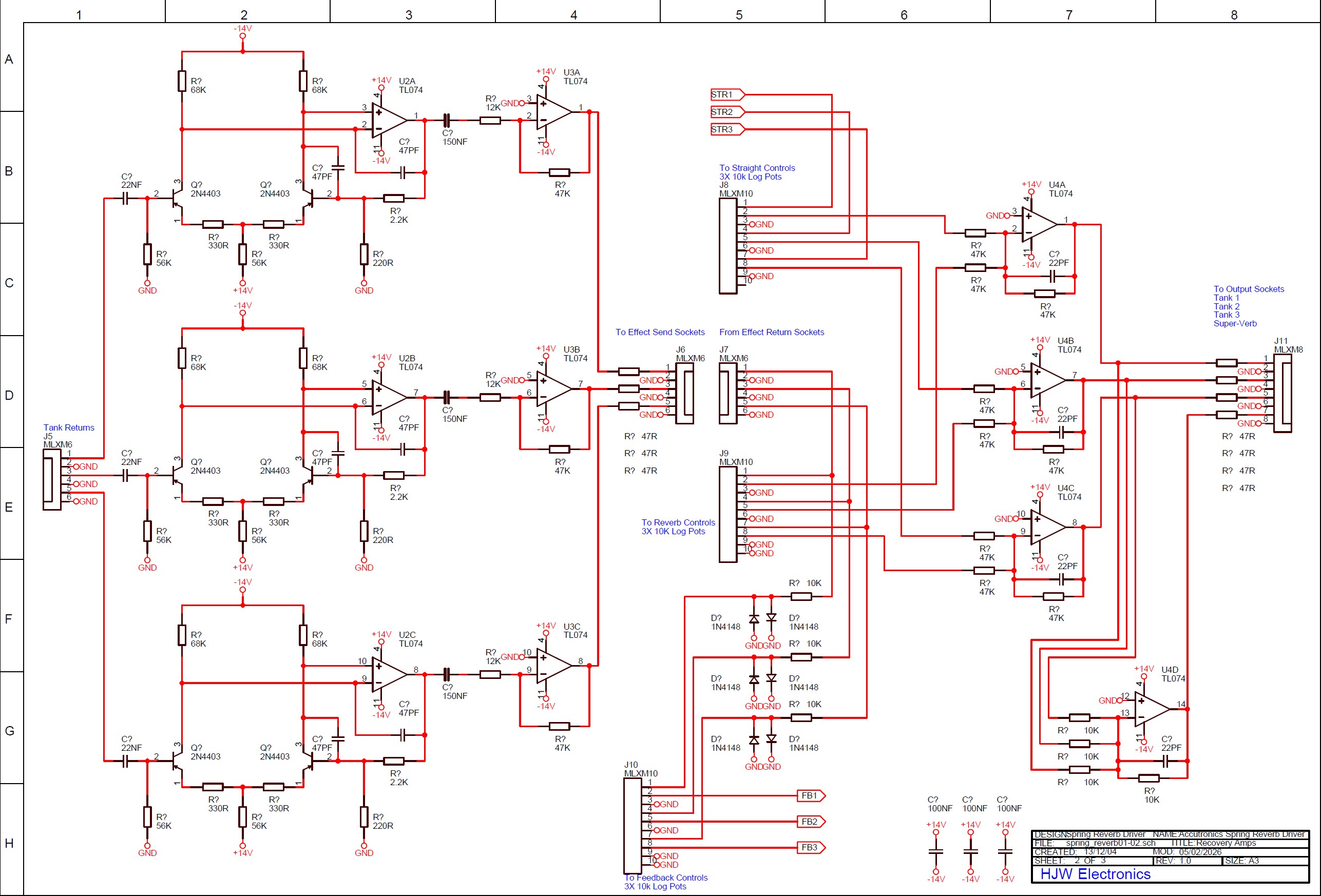
Spring
Reverb Tank Signal Recovery Amplifiers spring_reverb01-02 PDF

This sheet shows the low noise pre-amp circuits for the tank
output transducers, voltage gain stages, and the output socket
drivers and summers. The dual PNP transistor differential input
stages with the op-amp feedback are a standard circuit with the
operational currents set to minimise noise at the nominal input
impedance of 2K Ohms. The 100nF input cap and the dominant 22K
Ohm bias resistor form a high pass filter to eliminate deep bass
rumble from vibrations in the spring tank. The 2.2nF input cap
reacts with the tank impedance to roll off the frequency
response above 8kHz and to limit the noise bandwidth. Gain is
set by the op-amp feedback divider which is low impedance to
reduce noise in the feedback transistor. The input amplifiers
are AC coupled into a further op-amp stage which brings the
signal back to the level at which it entered the front panel
input sockets. This is presented at the effect send sockets.
While using the unit I found that the reverb feedback controls
produced a useful effect but it was very easy for the feedback
to build up to a point where the oscillation level was very high
and clipping excessively. This was risking possible damage to
the tank input transducers and so subsequently I have added
simple diode limiters after each of the feedback control pots.
With a small adjustment to the subsequent gain setting feedback
resistors, there is still enough gain round the loop to ensure a
swift build-up to a feedback oscillation, but the excessive
signal levels are avoided.
Spring
Reverb PSU spring_reverb01-03 PDF

These are standard regulated power supplies, with quite a large
transformer, reservoir capacitors and heatsinks to allow enough
power for the tank drive circuits and some external supplies to
other synth modules in the stack.
Spring Reverb Front Panel Wiring spring_reverb_wd01-01 PDF

On the main signal inputs, wires from socket 3 connects to input
2 when there is no plug inserted in 3. Input wires from socket 2
connects to socket 1 when there is no plug inserted in 2. In
this way a plug in socket 1 connects to all three inputs if
there is nothing plugged into the others. This can be useful to
save patch leads when it is desired to send the same signal to
all three sections. The effect send outputs connect back to the
switched terminal on effect return when there is no plug
inserted in the effect return. This is the main signal path when
an external effects unit is not being used.
Auxilliary
Front Panel Wiring Diagram spring_reverbwb01-02 PDF
This shows the wiring for the additional extras not directly
related to the spring tank operation.

Spring Reverb Pictures
Archive picture Of The Main
Circuit Board With Power Supply
Most of the wiring loom to the front panel is
disconnected here, with just the tank drives and returns
plugged in. It would appear that I paralleled up two diodes
in the bridge rectifier circuit to get 2 Amp capability.

Top Inside View Showing The Extensive Wiring Loom
This is the whole box from the top showing the three tanks
bolted together and the front panel wiring disconnected. The
mains wiring and ground bonding is incomplete in this picture.
Note the deliberate use of cheap phono plugs for the input
drives on the right and the screened outputs on the left. Cheap
phono plugs are often a better, tighter fit for cheap or older
phono sockets than the expensive higher quality items.

Tank 1 Springs And Unit Under Construction On The Bench
Here is a view with the open side of Tank 1
showing the three springs and the piece of foam stuck behind
them to stop them banging around when the tank is dropped.
These tanks will only just fit in a 19" rack case.

Triple Tank Reverb Under Initial Test
Here you can see the unit under test without labels and the
later auxiliary additions used for different functions in the
general modular synth set-up.

Later Additions And 2026 Page
Updates
After initial construction and
testing, I stuck on some helpful labels. I often found a need to
split a given output into several destinations while
using my modular synthesiser. To this end, two
simple six-way splitters were added in the form of six standard
jack sockets commoned up inside. I also found that I often
needed some attenuation or a bit of gain on some control or
audio signal. This is provided by two buffered amplifiers with
front panel gain controls. Various pictures follow which again
show how far digital imaging has progressed over the years.
Main Circuit Board
Here you can see the main circuit board, the coiled ground
connection for the tank shells, and the six self adhesive cable
tie bases used to secure the bolted together tanks. This is
surprisingly effective, and they are still stuck down firmly
after 20 years.

Front Panel From The Rear
Ground and signal single ended twisted pair wiring is used for
most of the higher level signals. The tank drive signals have a
drive and return sense twisted pair. Only the low level tank
outputs employ fully screened cables.

Original Triple Spring Tank Foam Padding
Originally I used foam padding and cable ties around the circuit
board and cable tie bases to hold the spring tanks in place. One
of the cable ties heads had broken.

Somewhat Improved Tank Mounting Scheme
Here the main part of the foam is at the bottom and the sides,
and the cable ties no longer go around the main board. This
arrangement is surprisingly secure.

Close Up Of The Insides Of Spring Tank 1
Here you can see the three springs and the transducers at each
end. The different spring lengths, tensions, and the links are
deliberate to create a better overall reverberation effect

Rear Panel Of The Rack Case And Spring Tank Input Outputs
It looks like I never did fit an auxiliary power output to the
rear panel. There's the standard IEC inlet with a built in 20mm
fuseholder.

Spring Tank Input Output Phono Connectors And Full Part
Numbers
You can see the rubber grommets where you would more usually
have a mounting bolt for your single reverb tank. Tank 1 has a
short decay time, Tank 2 has a medium decay time, and Tank 3 has
a long decay time.

Spring Tank Input Signal Transducers
Here is the transmit side showing the input winding and the
laminated iron stampings. They look like they've got a bit bent
in this case. You can also see the supporting springs which
isolate the tank from general environmental vibration. It
looks like that lower mounting spring has had a bit of a
knock as well. The transducer creates a
rotational turn in the spring rather than a longitudinal
compression wave or a side-to-side transverse wave motion. This
makes the effective length much bigger.

Spring Tank Low Level Output Transducer
The signals here are quite low level, so this needs to be
treated much like a dynamic microphone output.

Spring Tank Reverberation
Sounds
You can hear a lot of spring
reverb action on many reggae tracks, the Barbarella soundtrack,
and similar if not the same tanks were used in Hammond organs. I
think that Accutronics split out of the company that made the
Hammond tanks. When sending in a percussive sound, there is a
phenomenon known as "spring slap," which you'd recognise
instantly from reggae and some old movie sound effects. Spring
slap is available in spades from this device, should you wish to
give it input sounds that encourage it.
I've used this machine quite a bit on Ambisonic music tracks,
often sending the dry track to somewhere in the front of the
soundstage, and the wet reverb sound to the opposite side of the
room in the rear. Here's such an example, though there's a lot
of tape feedback, tape flanging, and echo going on via the
effects sends as well. You might also hear me playing around
with the feedback controls, backing off the control just before
it builds up into a full oscillation.
Video
of "Synchronise"
in Ambisonic UHJ Surround Sound, along with an
interesting X-Y visual accompaniment on the oscilloscope.
And
Finally
Can
you still get the tanks from the USA? I've not checked. I have
three, one of each in the three available decay time variants
with 600 Ohm input and output coils, so you could put those in
a rack box fitted with XLR panel connectors and drive them
direct from a proper mixing desk, with the returns coming back
to balanced microphone inputs. There would be no power supply
required, and all the feedback and EQ would be done in the
studio desk. As with every guest on Antiques Roadshow, they
are not for sale... until someone makes me a good enough
offer:)
Henry's address: 
Navigate
Up
Recent Edit History
20-DEC-2004: page created
30-JAN-2007: added a diode limiter in the feedback path
06-FEB-2026: major update, big pictures, html incantations